EasyManua.ls Logo

Panasonic DP-2330

Panasonic DP-2330
486 pages
To Next Page IconTo Next Page
To Next Page IconTo Next Page
To Previous Page IconTo Previous Page
To Previous Page IconTo Previous Page
Loading...
131
DP-2330/3030
MAR 2005
Ver. 2.1
DP-2310/3010
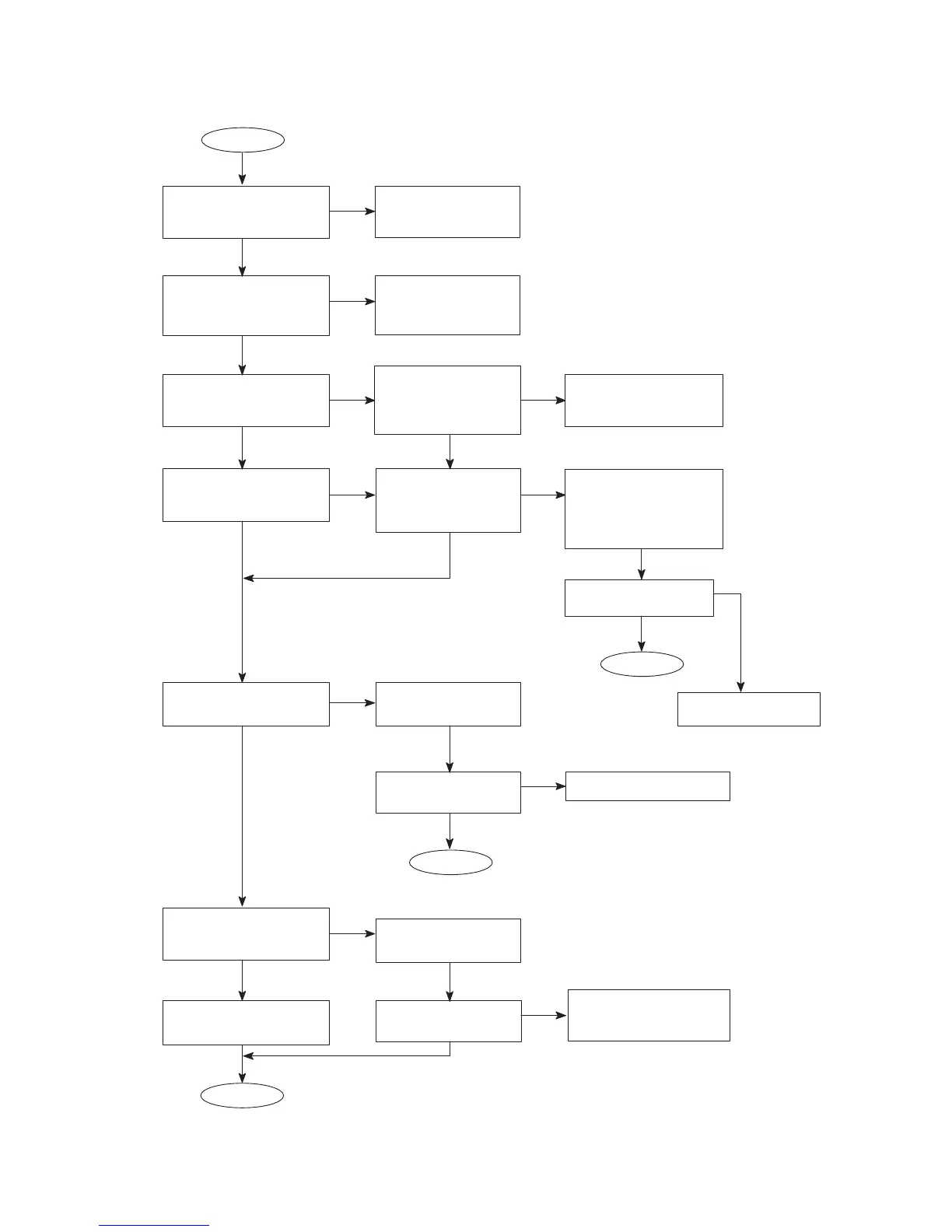
4.4. Document Feeder (ADF)
4.4.1. No Document Feed
Is the Document set
properly?
Adjust or replace the
Actuator.
Is the Document
thickness or size
within specifications?
Does the LCD activate
when a Doument is set?
Check the Harness of
the ADF Motor.
Does the ADF Roller
rotate?
Clean the Feed Roller
surface.
Is the Feed Roller
surface dirty?
Replace the Pre-Feed
and / or the ADF Roller.
Replace the Clutch
or the ADF Motor.
Set the Document
properly.
Set the Document on
the Platen Glass.
Does the NP Sensor
Actuator move
smoothly?
Check the connections
of CN21 on the ADF
PCB and CN605
on the SC PCB.
Is the trouble
resolved?
Is the trouble
resolved?
Is the trouble
resolved?
Replace the ADF
PCB or the SC PCB
.
Replace the ADF PCB.
Check and adjust the
separator pressure.
No
No
No
No
No
Yes
Yes
Yes
Yes
Yes
Yes
Yes
Yes
Yes
Yes
No
No
No
Does CN27, pin 3 on
the ADF PCB
measure +5 VDC?
No
No
START
END
END
END

Table of Contents

Other manuals for Panasonic DP-2330

Related product manuals