EasyManua.ls Logo

Planmeca ProOne - Wiring Diagrams; Wiring Diagram for Permanently Installed X-Ray Units

Planmeca ProOne
195 pages
Print Icon
To Next Page IconTo Next Page
To Next Page IconTo Next Page
To Previous Page IconTo Previous Page
To Previous Page IconTo Previous Page
Loading...
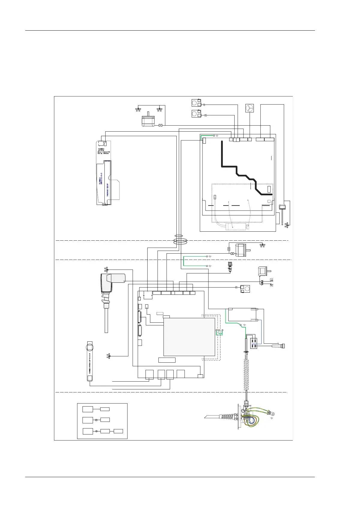
1 WIRING DIAGRAMS Chapter G: DIAGRAMS
184 Planmeca ProOne Technical manual
1 WIRING DIAGRAMS
1.1 Wiring diagram for permanently installed X-ray units
Upper Arm
Moving Column
St at i o n ar y Co l u m n
ProOne Ed3 Wiring Diagram
27.06.2016 LY
Tub eh ead
IMS PCB
7005-10-06
Dimax2
Exposure Switch Configurations
Pr o On e
Pr o On e
Pr o On e
EXP sw
Fi xe d
EXP sw
Fi xe d
EXP sw
Fi xe d
EXP sw
30002701
30002702
30002700
10012346
10012346
10016305
10012359
10013177
10012365
10012360
1001236110012361
10012358
10012355
10012349
FIL PCB
7005-10-08
10013178
10013828
10012351
10012357
10012363
10012352
10026686
10012347
10012347
10012363
10012353
10012353
10012354
10012354
Tem pl e
Support
Em e r g e n c y
Sw i t c h
Linear
Motor
Lift
Motor
Pr i m ar y
Sl o t
Motor
Midsagittal Laser
Layer Laser
Fan
Fr an k for t Lase r
Et h e r n e t
Rotation
Motor
Limi t
Se n s o r
10012350
Limi t
Se n so r
Exposure Swit ch Cable 10001193
Remote Exposure Option
EXP PCB
121-10-15
Tu be
Feedback&
Fi l am en t
PSU PCB
7005-10-01
J1
CAN
Mains
Collimator
Motor
Rotation
Motor
Layer
Laser
Dim ax
Po w er
Mids
Laser
Fan
Tu be
Po w er
J2 J3 J4 J5 J6 J7 J8
J9
J1 0
J1 3 J14 J15 J1 6
J1 2
J1 1
10012356
J1
Cam e r a
To uc h
Pan e l
Bac k
Lig ht
Bac k Li gh t
CAN
Lin ear
Motor
Ex p Swi t c hEt h e r n e t USB
Lif t
Motor
Lif t
Upper
Lim it
Lif t
Low er
Lim it
Em e .
Sw .
Tem p l e
Motor+
Lim it s
Fr an k
Laser
J2
J1 2
J1 9
J2 0J2 2
Ex p Swi t c h
J2 1J2 3
GUI
CPU PCB
7005-10-02
J1 4
J1 3
J1 1
J1 0
J3 J4
J5
J6
J7
J8
J9
GUI
J1
J2
N
L
J3
121-10-08
121-10-08
121-10-08
J4 J5
HVR PCB
7005-10-03
(in oil chamber)
X-Ray
Tu be
10012364
10015015
N
ProOne Mains Cord:
30002697 Power Cord EU_AUS Permanent Inst.
30002698 Power Cord US_JP Permanent inst.
30002699 Power Cord China Permanent Inst.

Table of Contents

Other manuals for Planmeca ProOne

Related product manuals