EasyManua.ls Logo

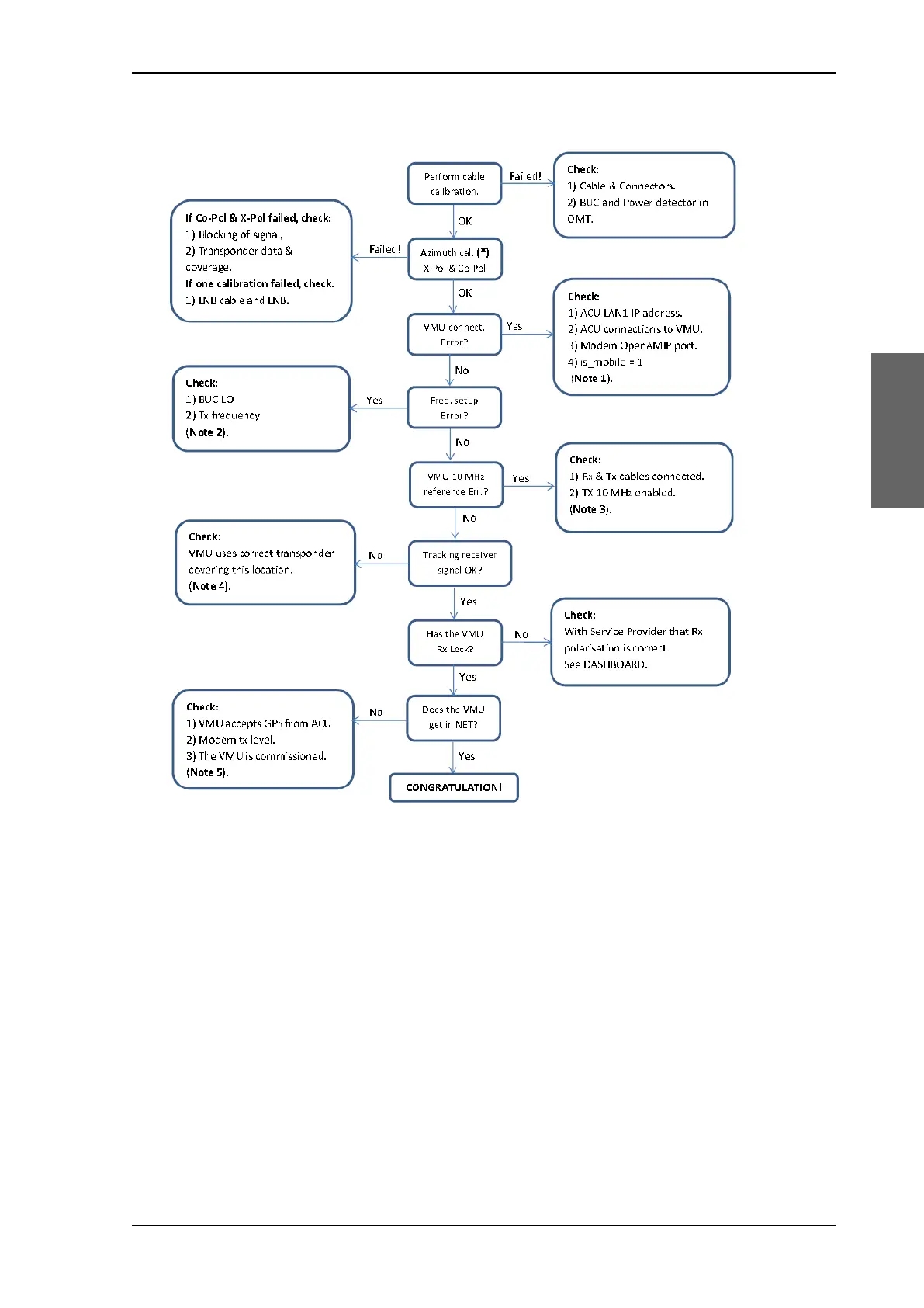
COBHAM SAILOR 900 - Figure C-6: Idirect Openamip Troubleshooting

COBHAM SAILOR 900
245 pages
Print Icon
To Next Page IconTo Next Page
To Next Page IconTo Next Page
To Previous Page IconTo Previous Page
To Previous Page IconTo Previous Page
Loading...
OpenAMIP setup for iDirect iNFINITI & Evolution
98-150471-A02 Appendix C: VMU settings C-11
VMU settings
Note 1: Connect to modem with Telnet or serial and issue following commands:
options show ANTENNA
Check: IP address, port # and manufacturer = OpenAMIP.
options show MOBILE
Check: is_mobile = 1
Note 2: Connect to modem with telnet and issue command:
options show SATELLITE
Check: tx_lcl_osc = 12800.000000,
Check: tx_frequency is between: 950.000000 to 1700.000000
Check: rx_lcl_osc + hunt_frequency is between: 10.7 GHz to 12.75 GHz
Note 3: Connect to the modem with Telnet and issue commands:
Figure C-6: iDirect OpenAMIP troubleshooting
* Use same transponder polarity with both calibrations.
SAILOR900HP.book Page 11 Monday, July 18, 2016 12:44 PM

Table of Contents

Related product manuals