EasyManua.ls Logo

Entron EN1000 series

Entron EN1000 series
167 pages
To Next Page IconTo Next Page
To Next Page IconTo Next Page
To Previous Page IconTo Previous Page
To Previous Page IconTo Previous Page
Loading...
ENTRON Controls, LLC. • 700120S • Page 93
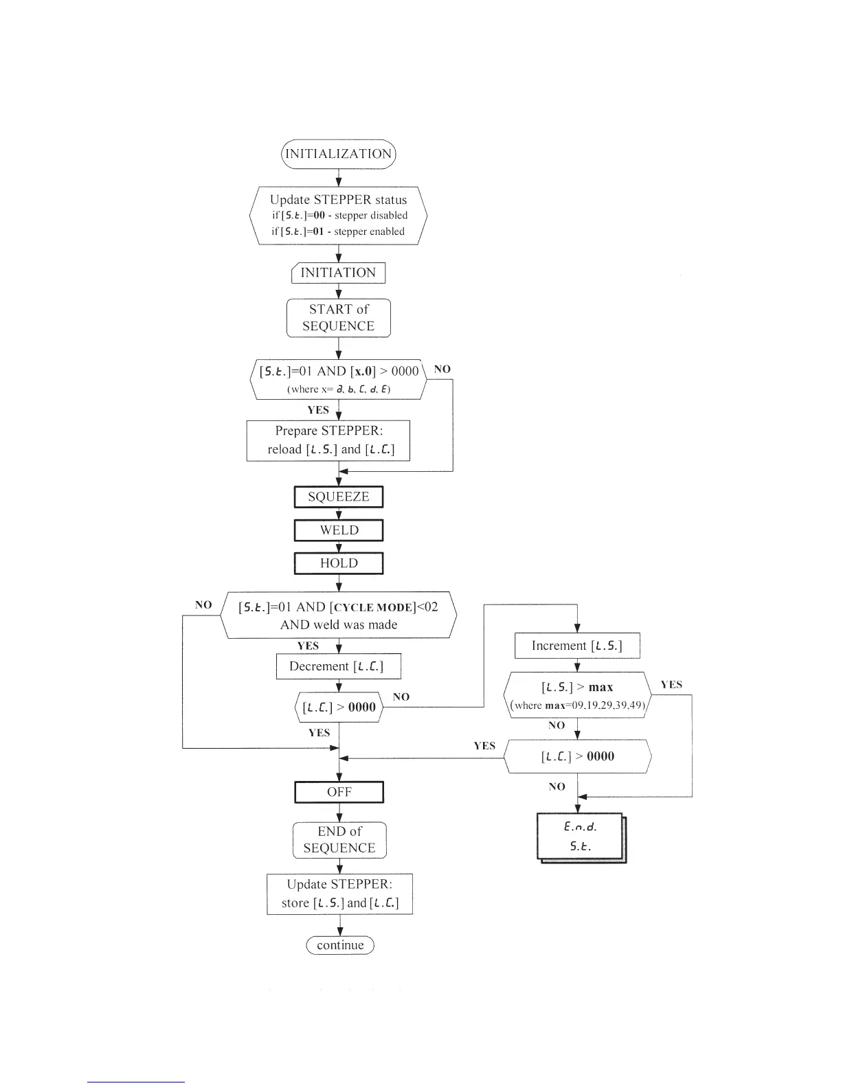
Figure 7-6. Algorithm
7.4 STEPPER OPERATION
7.4.1 OPERATION ALGORITHM FOR STEPPER MODE
S.t.S.t.
S.t.S.t.
S.t.=
0101
0101
01

Table of Contents

Other manuals for Entron EN1000 series

Related product manuals