EasyManua.ls Logo

evertz 3025EMC - Metadata Routing Configuration Examples; Figure 9-8: Metadata Example 1 Overview

Default Icon
228 pages
Print Icon
To Next Page IconTo Next Page
To Next Page IconTo Next Page
To Previous Page IconTo Previous Page
To Previous Page IconTo Previous Page
Loading...
3025EMC Master Control Switching & Channel Branding
Page 206 Revision 3.0.3
This command will toggle the up/down timer between start and stop states.
IMPORTANT: Hours are NOT currently supported in the time format for Up/Down
Timers.
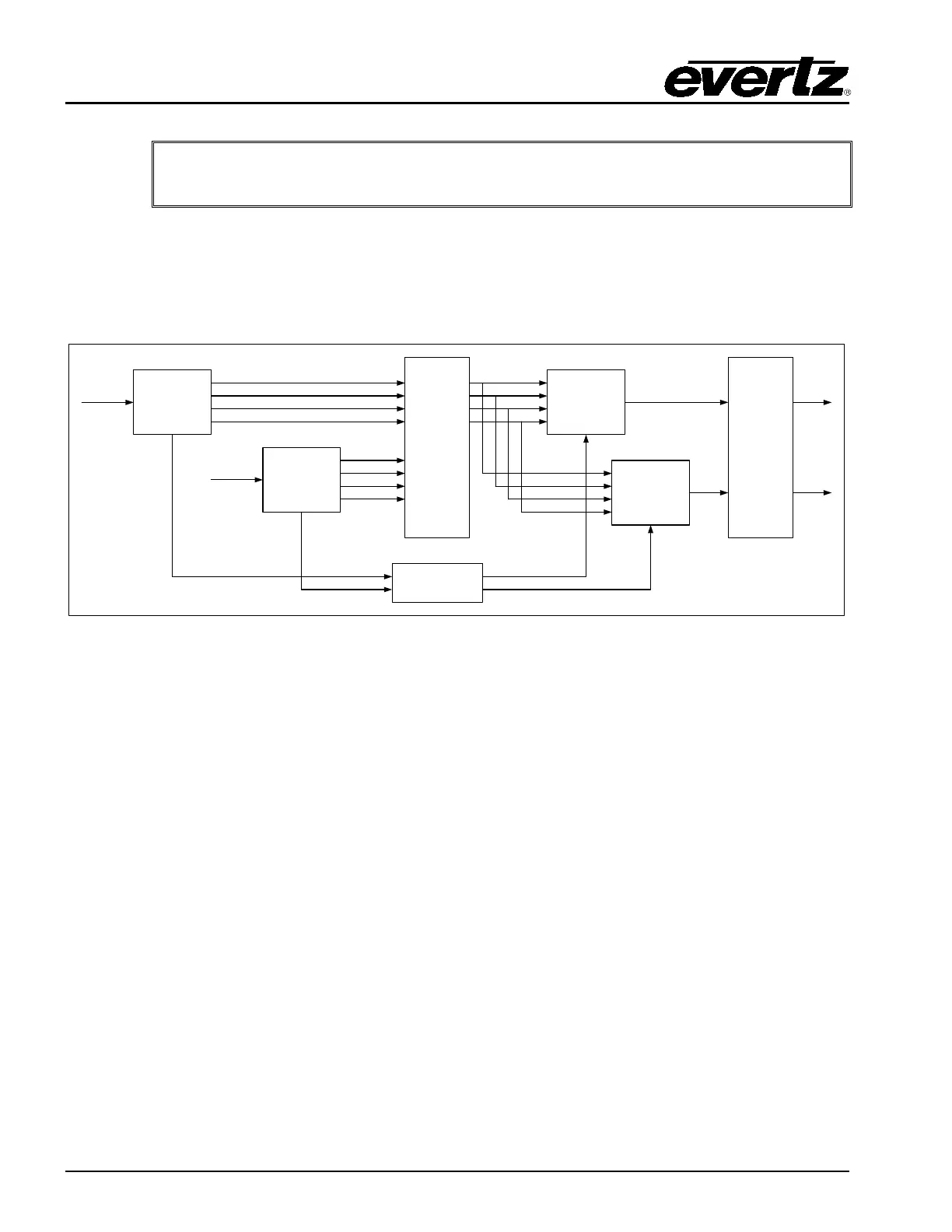
9.7. METADATA ROUTING CONFIGURATION EXAMPLES
9.7.1.1. Example 1 Dolby E Decoders Metadata to Internal Dolby E Encoders
PGM Path
DE
Decoder
PST Path
DE
Decoder
PGM
A9/A10
PST
A9/A10
A9/A10
A11/A12
A13/A14
A15/A16
A9/A10
A11/A12
A13/A14
A15/A16
AUDIO
MIXER
DE Encoder
# 1
DE Encoder
# 2
A9/A10
A11/A12
A13/A14
A15/A16
AUDIO
EMBEDDER
PGM
A7/A8
PGM
A9/A10
METADATA
ROUTER
Figure 9-8: Metadata Example 1 Overview
In this example, DE is present on embedded audio channels A9/A10 of the PGM and PST video inputs of
the 3025EMC channel. The DE decoders in the PGM and PST paths of the 3025EMC are configured to
output four audio channel pairs. The configuration of the DE decoders would be as follows (Audio
Processing Tab of EMC-Setup).

Table of Contents

Related product manuals