EasyManua.ls Logo

GE P742 - CT Location

GE P742
560 pages
Print Icon
To Next Page IconTo Next Page
To Next Page IconTo Next Page
To Previous Page IconTo Previous Page
To Previous Page IconTo Previous Page
Loading...
Operation
P74x/EN OP/N
a7
MiCOM P741, P742, P743
(OP) 5-
37
OP
P3774ENa
FIGURE 25: DETERMINATION OF SIGNAL QUALITY IN THE PERIPHERAL UNIT
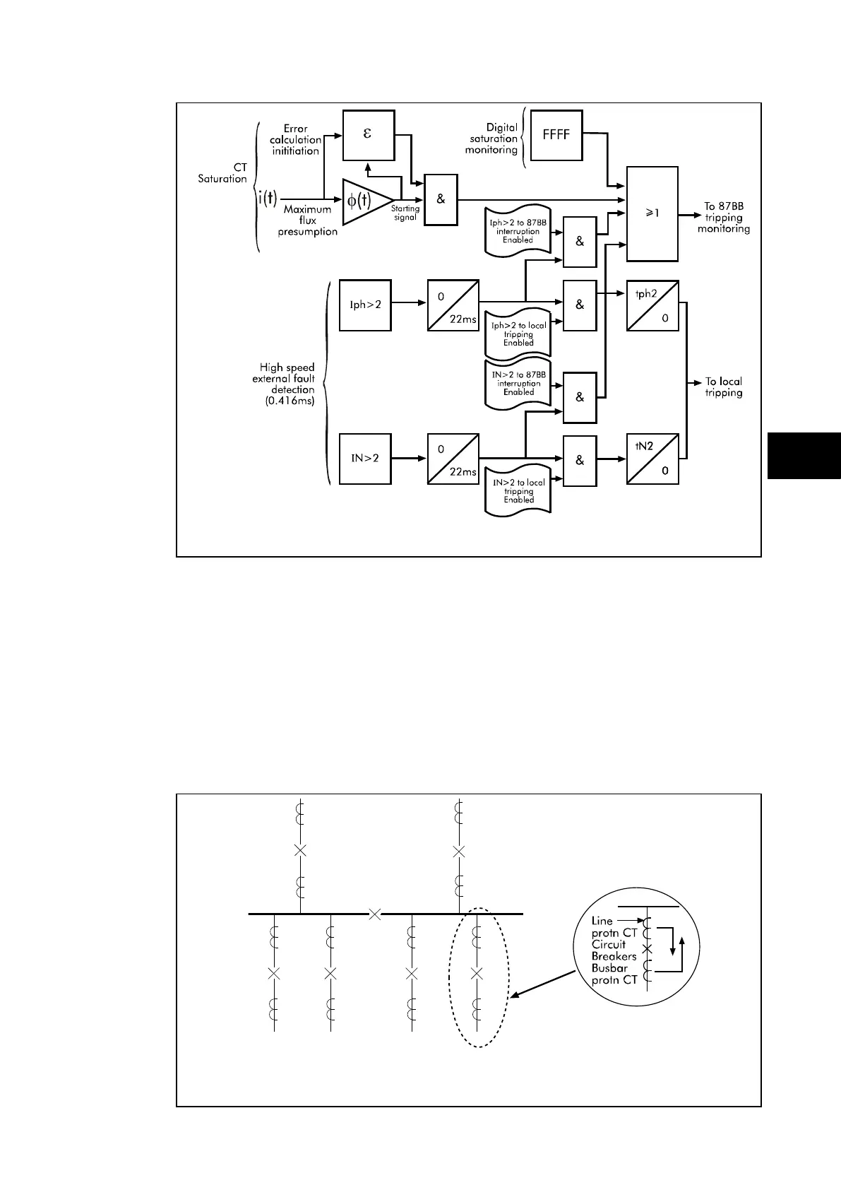
CT Location
There are no restriction imposed as to the location of current transformers within the system,
however, when the topological model is created, the position and orientation of the current
transformers must be defined correctly to ensure the correct operation of the protection.
A suggested current transformer location is to position the current transformer for the busbar
protection, line side of the circuit breaker whilst the line protection current transformers are
positioned busbar side of the circuit breaker. This then covers the largest possible busbar
zone providing an overlap with the line protection therefore eliminating any possible blind
spots. This is shown in Figure below.
P3775ENa
FIGURE 26: CT LOCATION

Table of Contents

Related product manuals