EasyManua.ls Logo

Magnescale LH71A - Page 229

Default Icon
Print Icon
To Next Page IconTo Next Page
To Next Page IconTo Next Page
To Previous Page IconTo Previous Page
To Previous Page IconTo Previous Page
Loading...
(G) 7-21
7. Bedienungsverfahren
LH71A / LH72
4. Betrieb mit Messtaster
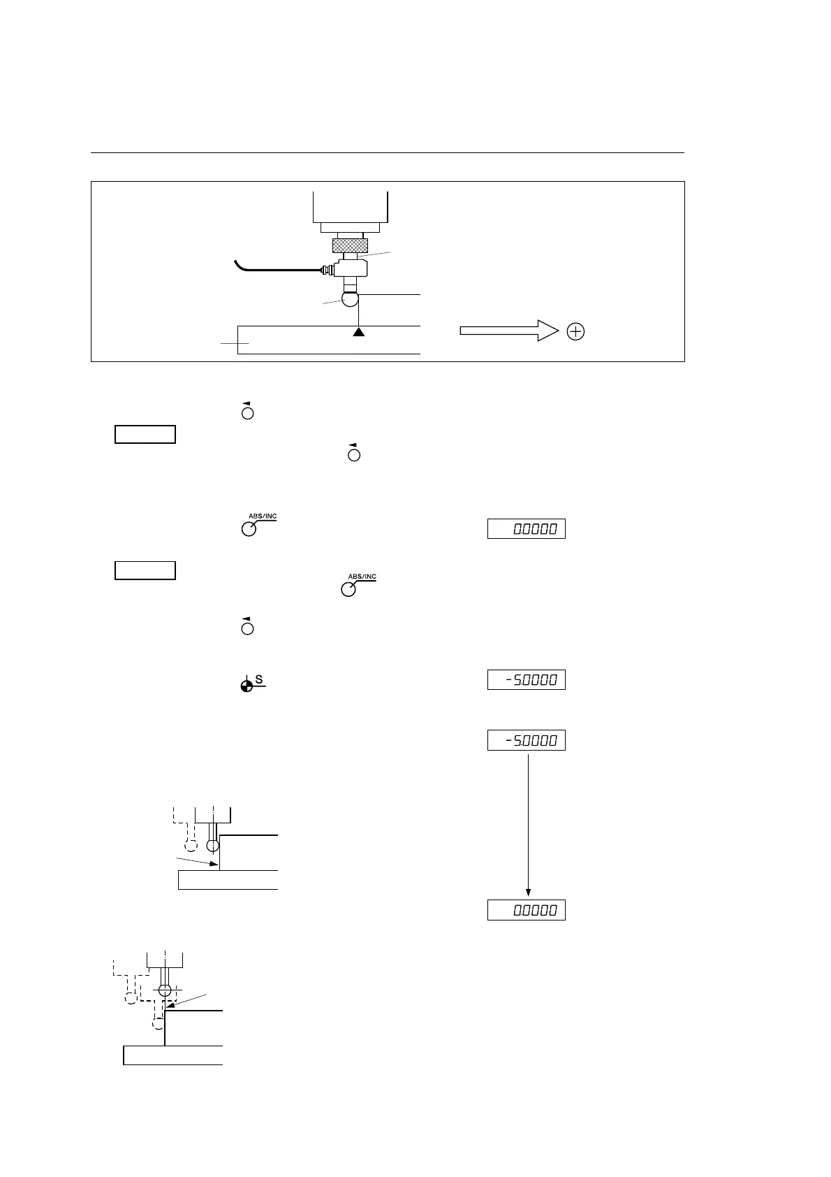
Einstellung des Bezugspunkts
Anzeige
1 Drücken Sie die Taste der zu verwendenden Achse.
Hinweis
Die Achse wird durch Drücken der Taste gewählt. Wird
keine Achse gewählt, werden alle Achsen gleichzeitig
geschaltet.
2 Drücken Sie die Taste . (Die ABS-Lampe leuchtet auf.)
Der Betriebmodus ABS wird aktiviert.
Hinweis
Falls die ABS-Lampe erlischt, die Taste erneut drücken.
3 Drücken Sie die Taste .
Das Achsenetikett beginnt zu blinken.
4 Drücken Sie die Taste . (blinkt)
Der Messtaster-Radiuswert beginnt auf der Anzeige zu blinken.
5 Berühren Sie das Werkstück mit dem Tastkopf des Messtasters. Leuchtet auf
Bei der Berührung ertönt ein Piepton, und die Zählung
beginnt.
6 Verfahren Sie den Messtaster. Der Bezugspunkt ist die Position,
an der auf der Anzeige 0 erscheint.
Messtaster
Schaft
Werkstück
Spindelkopf
Maschinentisch
Bezugspunkt
Bewegungsrichtung und Polarität
Tastkopf
Berührung
Werkstück
Bezugspunkt
Zählung

Table of Contents

Related product manuals