EasyManua.ls Logo

Microsemi SyncServer S650 - Syncserver S650 Rear Panel - Dual AC Version with 10 Gbe; Syncserver S650 Rear Panel - Dual DC Version; Syncserver S650 Rear Panel - Dual DC Version with 10 Gbe; Syncserver S650 I Front Panel

Microsemi SyncServer S650
332 pages
Print Icon
To Next Page IconTo Next Page
To Next Page IconTo Next Page
To Previous Page IconTo Previous Page
To Previous Page IconTo Previous Page
Loading...
34 SyncServer 600 Series User’s Guide 098-00720-000 Revision D1 – February, 2018
Chapter 1 Overview
Physical Description
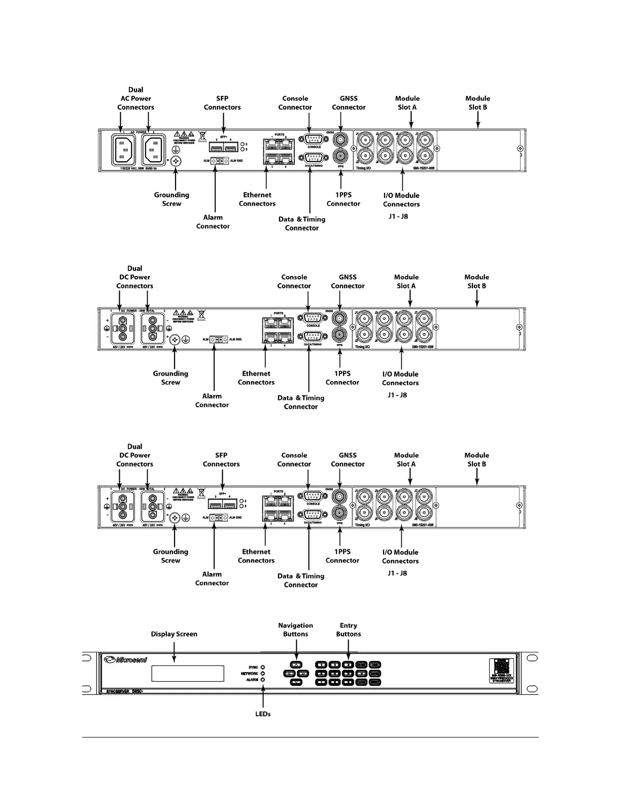
Figure 1-12. SyncServer S650 Rear Panel - Dual AC Version with 10GbE
Figure 1-13. SyncServer S650 Rear Panel - Dual DC Version
Figure 1-14. SyncServer S650 Rear Panel - Dual DC Version with 10 GbE
Figure 1-15. SyncServer S650i Front Panel

Table of Contents

Related product manuals