EasyManua.ls Logo

NEC Univerge SV9100

NEC Univerge SV9100
766 pages
To Next Page IconTo Next Page
To Next Page IconTo Next Page
To Previous Page IconTo Previous Page
To Previous Page IconTo Previous Page
Loading...
Issue 2.0
SV9100 Networking Manual 8-75
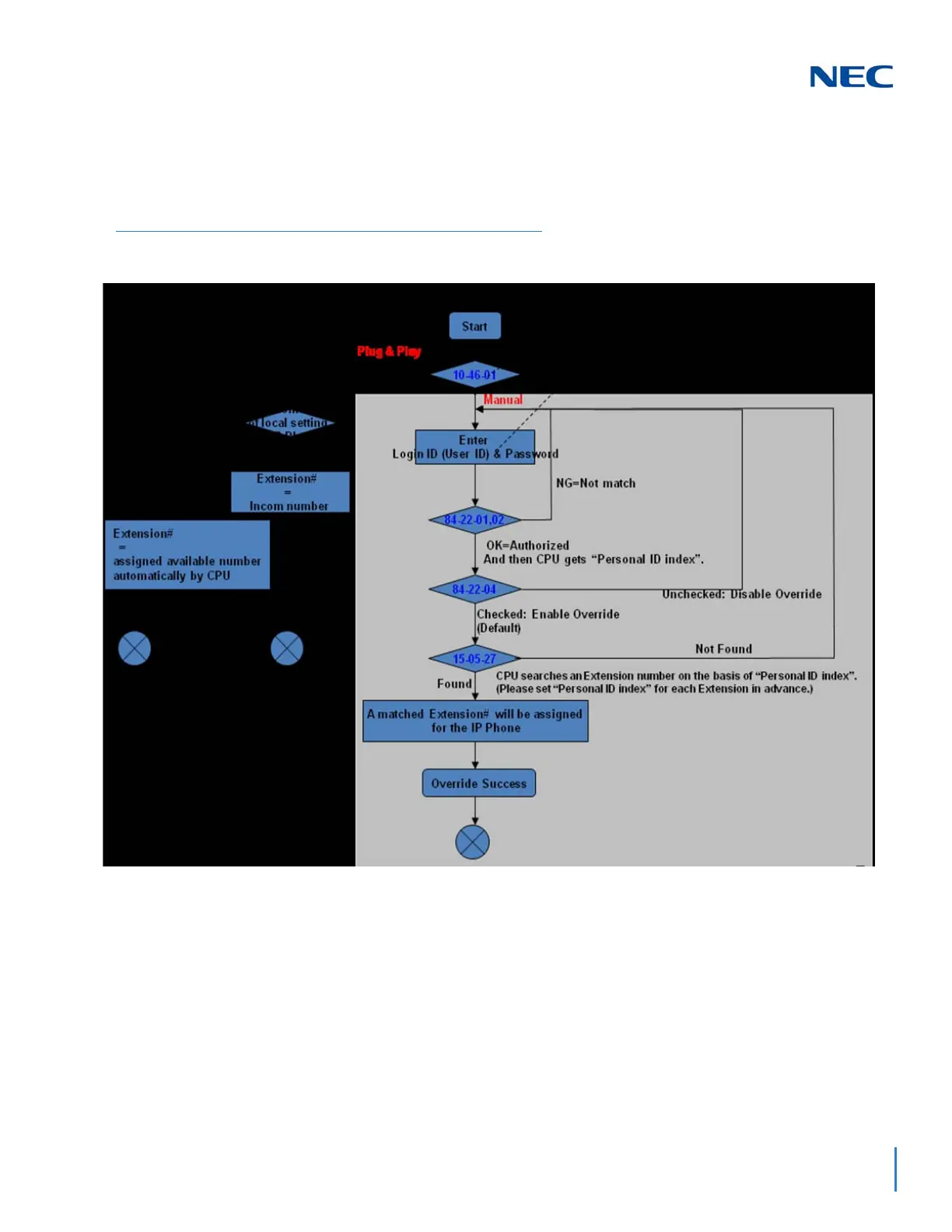
IP Phone Relocation Flow Chart
The following flow chart can be used to enable the IP Phone Relocation feature.
Every user must enter both login ID and Password.
Figure 8-46 IP Phone Relocation Flow Chart

Table of Contents

Other manuals for NEC Univerge SV9100

Related product manuals