EasyManua.ls Logo

Yamaha F150B - Circuit Diagram

Yamaha F150B
458 pages
Print Icon
To Next Page IconTo Next Page
To Next Page IconTo Next Page
To Previous Page IconTo Previous Page
To Previous Page IconTo Previous Page
Loading...
5-11
ELEC
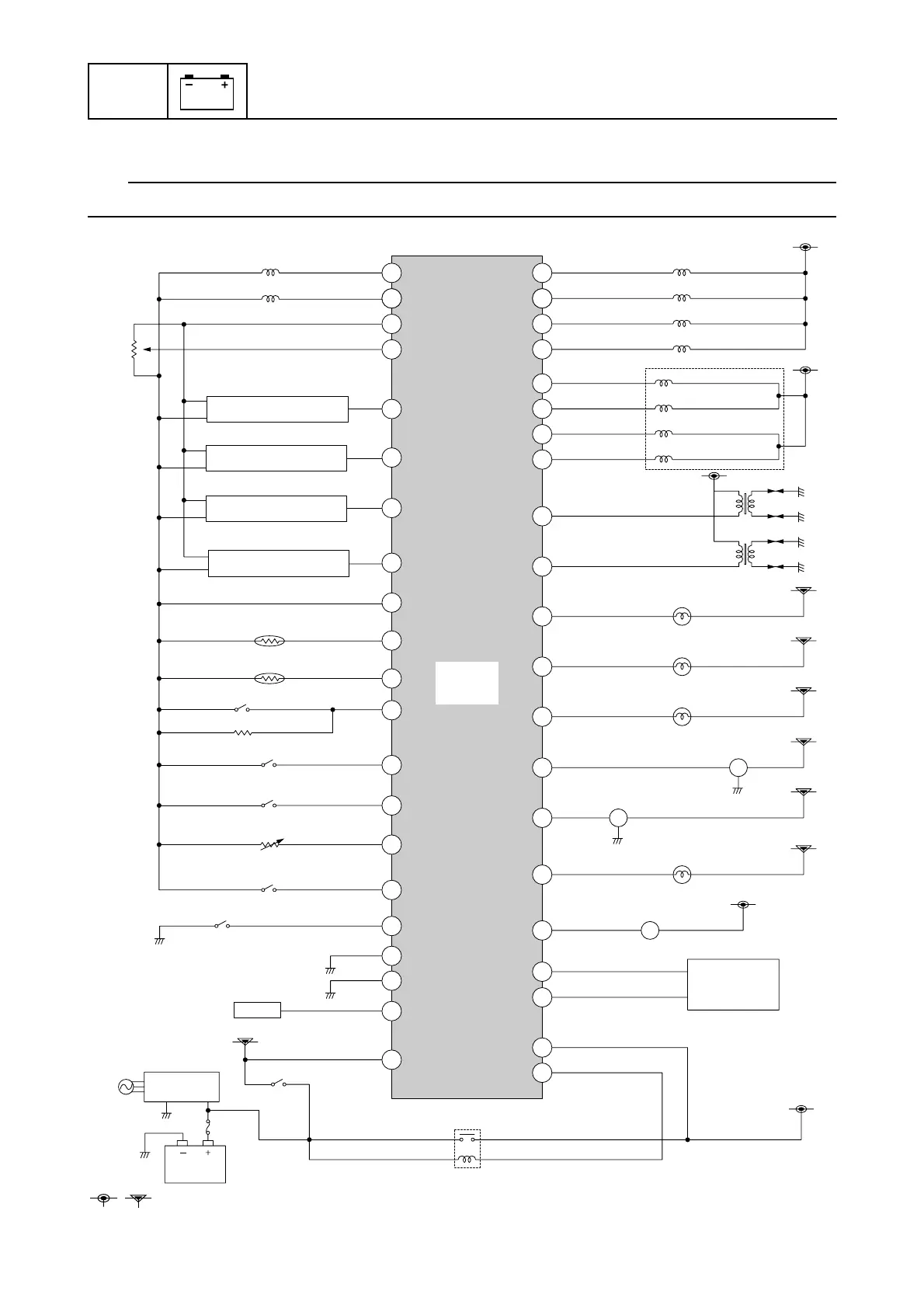
Electrical system
Circuit diagram
TIP:
The circled numbers in the illustration indicate the engine ECM terminal numbers.
Same marks are connected by each other.
YDIS
TPS
14
15
10
34
33
12
8
35
7
9
4
37
36
5
31
40
39
41
17
22
44
24
28
27
3
2
25
43
1
23
30
P
BZ
32
42
26
13
20
18
21
19
16
T
29
11
ISC
Pulser coil #1
Pulser coil #2
Air pressure sensor
Ground
Engine temperature sensor
Air temperature sensor
Shift cut switch
Engine shut-off switch
Neutral switch
Engine start switch
Battery
Main relay
Ignition coil #1, 4
Ignition coil #2, 3
Engine
ECM
Oil pressure sensor
Thermoswitch
Rectifier
Regulator
Fuel injector #1
Fuel injector #2
Fuel injector #3
Fuel injector #4
Oil pressure lamp
Over heat lamp
Diagnostic flash indicator
Alert buzzer
Tachometer
High-pressure fuel pump
Water pressure sensor
Speed sensor
Trim sensor
Water detection switch
Water detection lamp
6Y8
Multifunction
Meter

Table of Contents

Related product manuals