EasyManua.ls Logo

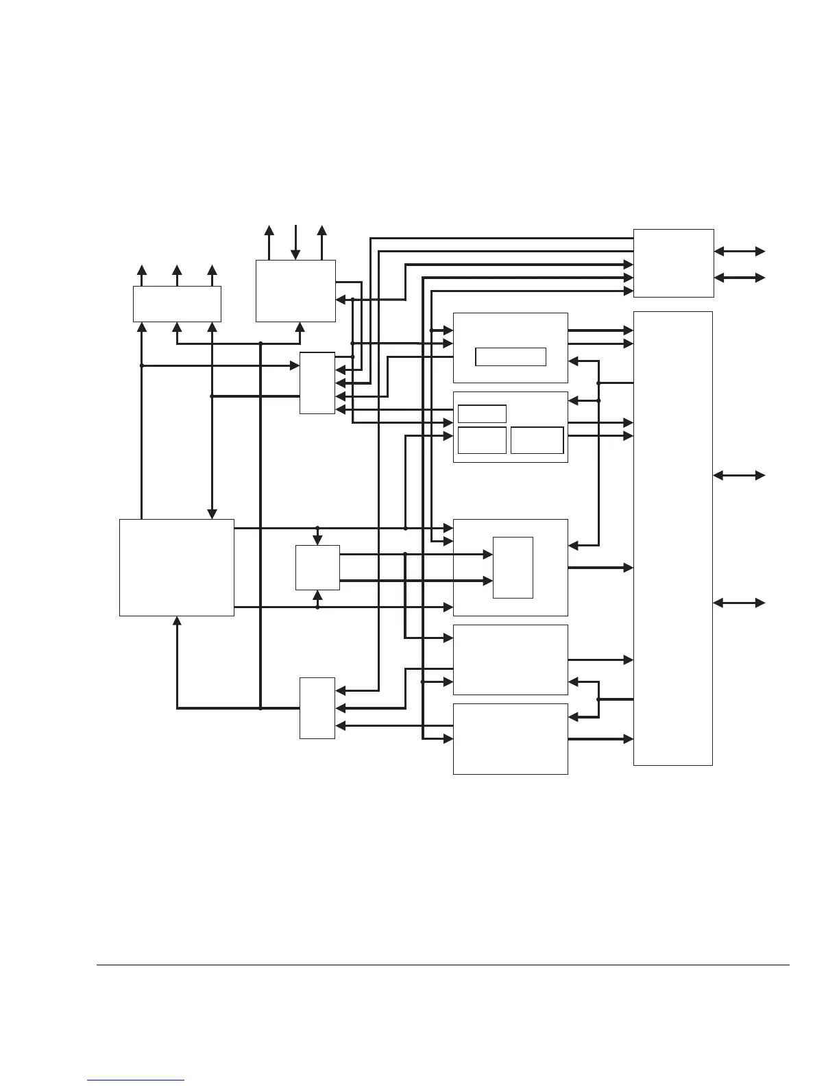
ARM ARM926EJ-S - Figure 1-1 ARM926 EJ-S Block Diagram

ARM ARM926EJ-S
248 pages
To Next Page IconTo Next Page
To Next Page IconTo Next Page
To Previous Page IconTo Previous Page
To Previous Page IconTo Previous Page
Loading...
Introduction
ARM DDI0198D Copyright © 2001-2003 ARM Limited. All rights reserved. 1-3
Figure 1-1 ARM926EJ-S block diagram
Figure 1-2 on page 1-4 and Figure 1-3 on page 1-5 show the ARM926EJ-S interfaces.
ARM9EJ-S FCSE
WDATA RDATA
INSTR
DROUTE
IROUTE
DCACHE
DEXT
Write buffer
Bus
interface
unit
TCM
interface
DRDATA
IRDATA
DRWDATA
ITCM
DTCM
Writeback
write buffer
PA
TAGRAM
Cache
DMVA
IMVA
Coprocessor
interface
CPDINCPDOUT CPINSTR
External
coprocessor
interface
ETM
interface
MMU
DA
IA
TLB
AHB
Instruction
AHB
interface
AHB
Data
AHB
interface
ICACHE
IEXT

Table of Contents

Related product manuals