EasyManua.ls Logo

AudioCodes Mediant 800 - Configuring AD-Based Routing Rules

AudioCodes Mediant 800
1482 pages
To Next Page IconTo Next Page
To Next Page IconTo Next Page
To Previous Page IconTo Previous Page
To Previous Page IconTo Previous Page
Loading...
CHAPTER16 Services
Mediant 800 Gateway & E-SBC | User's Manual
If you are using the device's local LDAP cache, see Configuring the Device's LDAP
Cache for the LDAP query process.
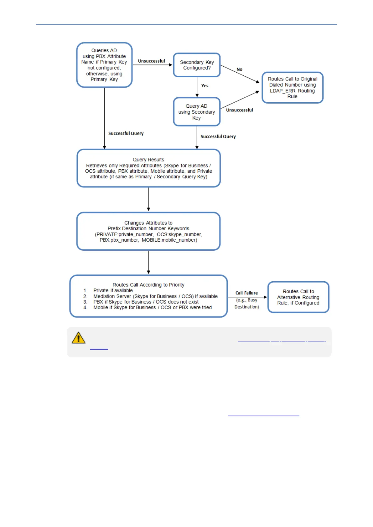
Configuring AD-Based Routing Rules
The following procedure describes how to configure outbound IP routing based on LDAP queries.
To configure LDAP-based IP routing for Skype for Business:
1. Configure the LDAP server parameters, as described in Configuring LDAP Servers.
2. Configure the AD attribute names used in the LDAP query:
a. Open the SIP Definitions General Settings page (Setup menu > Signaling & Media tab >
SIP Definitions folder > SIP Definitions General Settings).
- 248 -

Table of Contents

Other manuals for AudioCodes Mediant 800

Related product manuals