EasyManua.ls Logo

AudioCodes Mediant 800 - Page 644

AudioCodes Mediant 800
1482 pages
To Next Page IconTo Next Page
To Next Page IconTo Next Page
To Previous Page IconTo Previous Page
To Previous Page IconTo Previous Page
Loading...
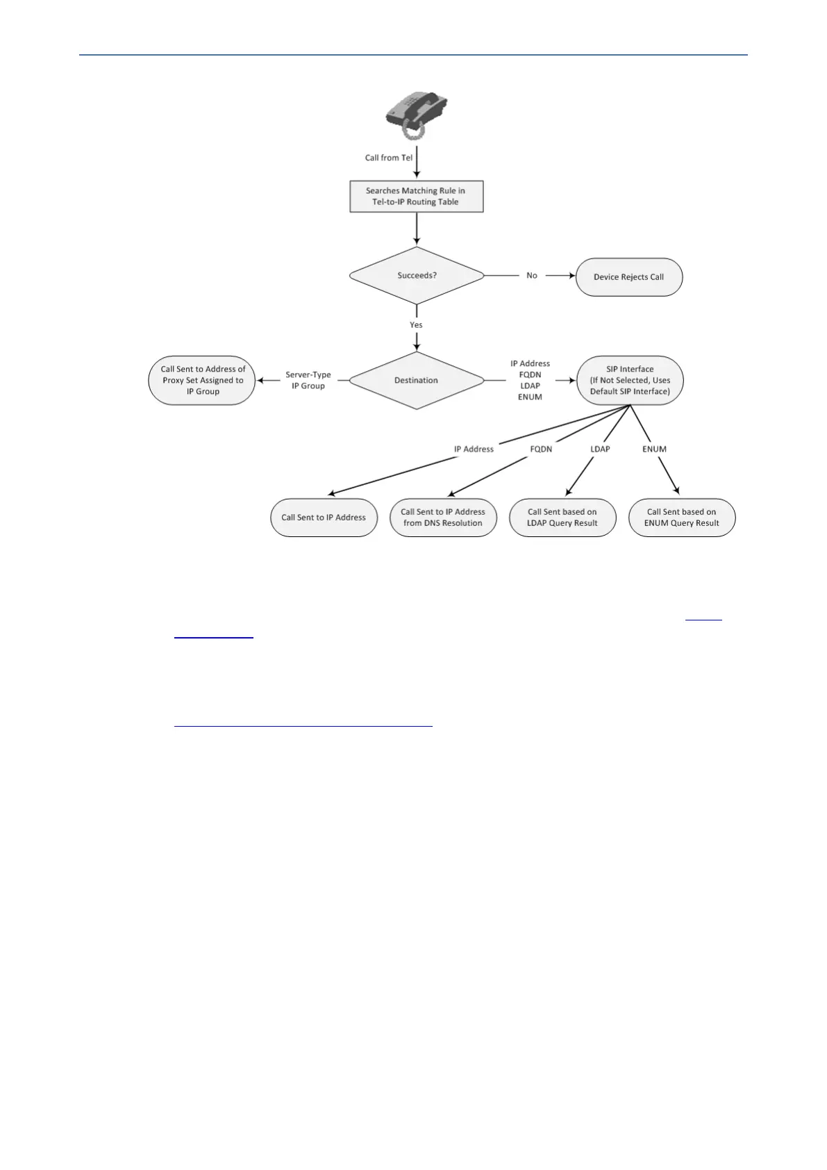
CHAPTER25 Routing
Mediant 800 Gateway & E-SBC | User's Manual
In addition to normal Tel-to-IP routing, you can configure the following features:
Least Cost Routing (LCR): If the LCR feature is enabled, the device searches the routing
table for matching routing rules and then selects the one with the lowest call cost. The call cost
of the routing rule is done by assigning it a Cost Group. To configure Cost Groups, see Least
Cost Routing. If two routing rules have identical costs, the rule appearing higher up in the table
(i.e., first-matched rule) is used. If a selected route is unavailable, the device uses the next
least-cost routing rule. However, even if a matched rule is not assigned a Cost Group, the
device can select it as the preferred route over other matched routing rules with Cost Groups,
according to the optional, default LCR settings configured by the Routing Policy (see
Configuring a Gateway Routing Policy Rule).
Call Forking: If the Tel-to-IP Call Forking feature is enabled, the device can send a Tel call to
multiple IP destinations. An incoming Tel call with multiple matched routing rules (e.g., all with
the same source prefix numbers) can be sent (forked) to multiple IP destinations if all these
rules are configured with a Forking Group. The call is established with the first IP destination
that answers the call.
Call Restriction: Calls whose matching routing rule is configured with the destination IP
address of 0.0.0.0 are rejected.
Always Use Routing Table: Even if a proxy server is used, the SIP Request-URI host name
in the outgoing INVITE message is obtained from this table. Using this feature, you can assign
a different SIP URI host name for different called and/or calling numbers. This feature is
enabled using the AlwaysUseRouteTable parameter.
IP Profiles: IP Profiles can be assigned to destination addresses (also when a proxy is used).
- 604 -

Table of Contents

Other manuals for AudioCodes Mediant 800

Related product manuals