EasyManua.ls Logo

AudioCodes Mediant 800 - Page 858

AudioCodes Mediant 800
1482 pages
To Next Page IconTo Next Page
To Next Page IconTo Next Page
To Previous Page IconTo Previous Page
To Previous Page IconTo Previous Page
Loading...
CHAPTER34 Routing SBC
Mediant 800 Gateway & E-SBC | User's Manual
If possible, it is recommended to use only one Routing Policy for all SRDs (tenants),
unless deployment requires otherwise (i.e., a dedicated Routing Policy per SRD).
Once configured, you need to associate the Routing Policy with an SRD(s) in the SRDs table. To
determine the routing and manipulation rules for the SRD, you need to assign the Routing Policy to
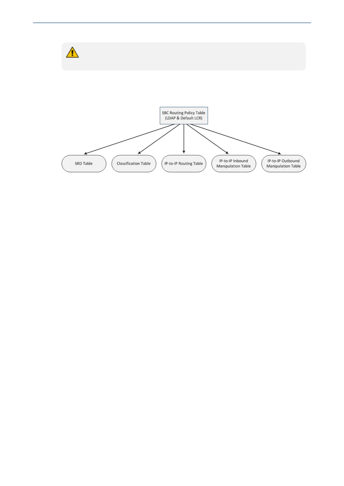
routing and manipulation rules. The figure below shows the configuration entities to which Routing
Policies can be assigned:
Typically, assigning a Routing Policy to a Classification rule is not required, as when an incoming
call is classified it uses the Routing Policy associated with the SRD to which it belongs. However,
if a Routing Policy is assigned to a Classification rule, it overrides the Routing Policy assigned to
the SRD. The option to assign Routing Policies to Classification rules is useful in deployments
requiring different routing and manipulation rules for specific calls pertaining to the same SRD. In
such scenarios, you need to configure multiple Classification rules for the same SRD, where for
some rules no Routing Policy is assigned (i.e., the SRD's assigned Routing Policy is used) while
for others a different Routing Policy is specified to override the SRD's assigned Routing Policy.
In multi-tenant environments employing multiple SRDs and Routing Policies, the IP Groups that
can be used in routing rules (in the IP-to-IP Routing table) are as follows:
If the Routing Policy is assigned to only one SRD and the SRD is an Isolated SRD, the routing
rules of the Routing Policy can be configured with IP Groups belonging to the Isolated SRD
and IP Groups belonging to all Shared SRDs.
If the Routing Policy is assigned to a Shared SRD, the routing rules of the Routing Policy can
be configured with any IP Group (i.e., belonging to Shared and Isolated SRDs). In effect, the
Routing Policy can include routing rules for call routing between Isolated SRDs.
If the Routing Policy is assigned to multiple SRDs (Shared and/or Isolated), the routing rules of
the Routing Policy can be configured with IP Groups belonging to all Shared SRDs as well as
IP Groups belonging to Isolated SRDs that are assigned the Routing Policy.
To facilitate the configuration of routing rules in the IP-to-IP Routing table through the Web
interface, only the permitted IP Groups (according to the above) are displayed as optional values.
The general flow for processing the call for multi-tenant deployments and Routing Policies is as
follows:
1. Using the Classification table, the device classifies the incoming call to an IP Group, based on
the SIP Interface on which the call is received. Based on the SIP Interface, the device
associates the call to the SRD that is assigned to the SIP Interface.
2. Once the call has been successfully classified to an IP Group, the Routing Policy assigned to
the associated SRD is used. However, if a Routing Policy is configured in the Classification
table, it overrides the Routing Policy assigned to the SRD.
3. The regular manipulation (inbound and outbound) and routing processes are done according to
the associated Routing Policy.
- 818 -

Table of Contents

Other manuals for AudioCodes Mediant 800

Related product manuals