EasyManua.ls Logo

LSIS XDL-L7SA002X - Timing Diagram

LSIS XDL-L7SA002X
275 pages
Print Icon
To Next Page IconTo Next Page
To Next Page IconTo Next Page
To Previous Page IconTo Previous Page
To Previous Page IconTo Previous Page
Loading...
3. Wiring Method
3-17
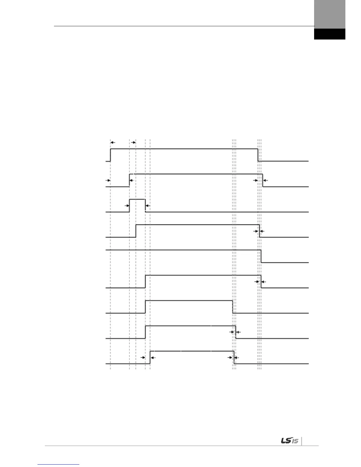
3.4 Timing Diagram
3.4.1 Timing Diagram During Power Input
For XDL-L7 Series, connect single-phase power to the C1 and C2 terminals to supply power
to the control circuit, and three-phase power to L1, L2, and L3 to supply power to the main
circuit.
The servo signal becomes Ready after the maximum time of 120 [ms] that is required to
reset the inside of the device. If you change the signal to ON, the servo operates in 40 [ms].
Control power
establishment 5
[V]
Control program
reset
Main power
establishment
Alarm
(Normally On)
Servo Ready
Servo On
Clear DB
PWM output
(motor
rotation
)
150 ms
50 ms
120 ms
10 ms
10 ms
5 ms
40 ms
Main power,
control power
supply
200 ms
2 ms

Table of Contents

Related product manuals