EasyManua.ls Logo

MyBinding DC-545HC - Cover Switch (AF-100: 1 Position, DC-545: 2 Positions); Objective; How to Make Adjustments

Default Icon
175 pages
Print Icon
To Next Page IconTo Next Page
To Next Page IconTo Next Page
To Previous Page IconTo Previous Page
To Previous Page IconTo Previous Page
Loading...
112
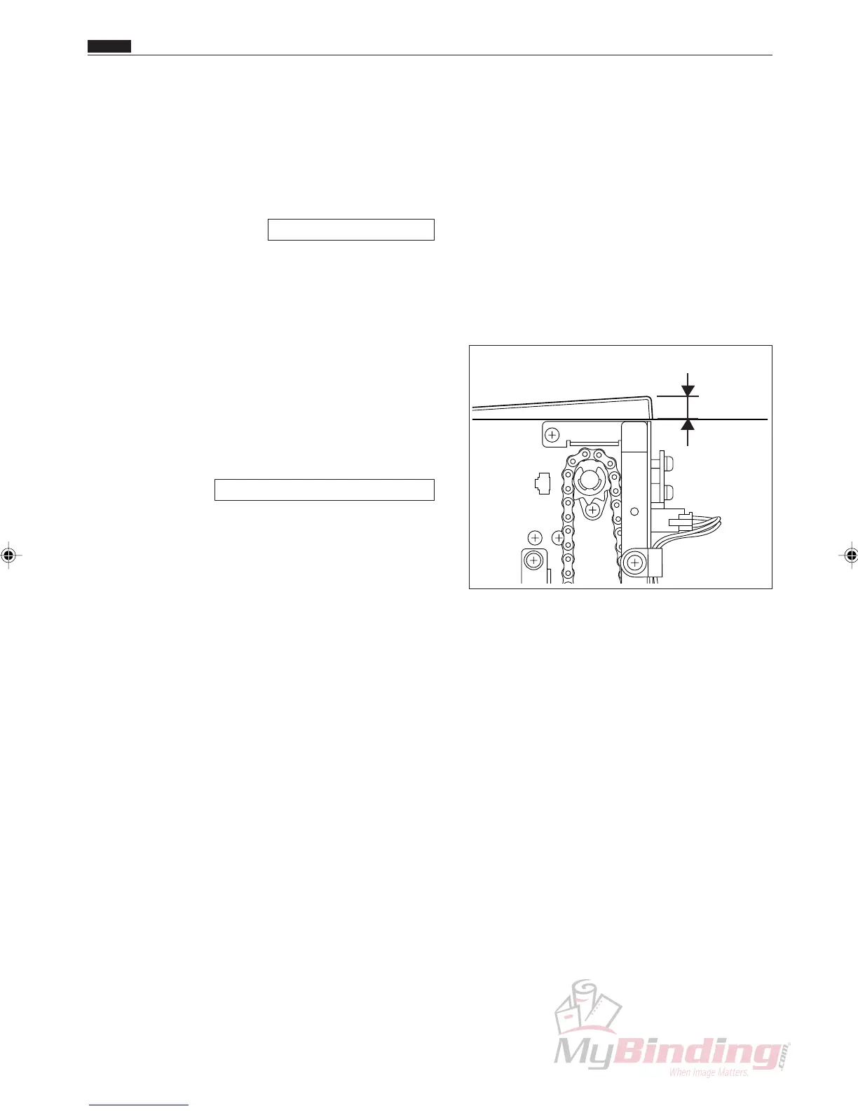
⁄3 Cover Switch (AF-100: 1 position, DC-545: 2 positions)
6 to 10mm
⁄3 Cover Switch (AF-100: 1 position, DC-545: 2 positions)
Chap.4
1.Objective
Adjusting the operating position of the cover switch.
Removing the Cover Switch
\See page 50, 51, 58
2. How to make adjustments
q Turn the power off and disconnect the power cord.
w Adjust the cover switch so that the micro switch
goes on when the cover has been opened from 6 to
10 mm.
e After finishing the adjustments, access H-08 and
confirm that the status of m and w are operating
correctly.
HELP mode H-08 \ see p.143

Table of Contents

Related product manuals