EasyManua.ls Logo

RFL Electronics 9780 - Page 447

Default Icon
482 pages
Print Icon
To Next Page IconTo Next Page
To Next Page IconTo Next Page
To Previous Page IconTo Previous Page
To Previous Page IconTo Previous Page
Loading...
RFL 9780 RFL Electronics Inc.
April 8, 2003 22-15 (973) 334-3100
2.49K
R55
A13
A19
A16
C16
100
R69
.47uF
C32
3.65K
R44
10K
R45
LT1125
U1
1
2
3
4
11
.47uF
C31
10K
R43
100
R29
10K
R46
TP3
10K
R47
LT1125
U1
7
6
5
4
11
C33
.1uF
C35
.1uF
4.75K
R49
10K
R48
1N914B
CR2
1N914B
CR3
LT1125
U1
8
9
10
4
11
4.99K
R51
10K
R52
10K
R50
11.5K
R53
100
R54
15uF_35V
C34
TP5
TL082
U4
1
2
3
8
4
10K
R56
1K
R57
2K
R59
C36
.047uF
25K
CW
R58
1
2
3
4.99K
R61
TL082
U4
7
6
5
8
4
39.2K
R60
2K
R62
3.01K
R89
475K
R63
5.36K
R65
TL082
U7
7
6
5
8
4
74HCT04
U6
21
1K
R68
RED
DS1
+5V
9.09K
R77
1K
R78
LT1125
U1
14
13
12
4
11
.1uF
C39
.1uF
C40
10K
CW
R30
1
2
3
26.7K
R33
10K
R32
TL082
U5
7
6
5
8
4
TL082
U5
1
2
3
8
4
.1uF
C26
.1uF
C29
TP4
100
R35
330pF
C27
1N914B
CR1
82.5K
R36
2N2915
Q1
13
2
2N2915
Q1
75
6
150pF
C28
2.21K
R38
1.50M
R39
1.21M
R40
.01uF
C30
R37
1K
48.7K
R42
1N914B
CR9
1.5K
R81
100K
R82
TP8
A10
10K
R64
Q2
3
2
1
VN10KM
C19
100
R66
74HCT04
U6
1213
100
R67
74HCT04
U6
1011
74HCT04
U6
89
74HCT04
U6
65
74HCT04
U6
43
1N4148
CR4
20K
CW
R76
1
2
3
95.3k
R75
100K
R71
1.5K
R72
1K
R74
4.12K
R41
.1uF
C49
1K
R80
C10
.01uF
C47
10K
R79
V+
V-
IN_HI
IN_LO
COM
REF_LO
CAP+
CAP-
REF_HI
GND
DIG_PNL_METER
DPM1
10
1
3
2
4
5
7
8
6
9
+5V
1N914B
CR8
LM285-2.5
CR6
.1uF
C48
100
R90
TP6
.1uF
C50
C17
.1uF
C52
1K
CW
R95
1
2
3
J2
422
R92
261
R93
316
R94
J1
+5V
LT1097
U9
6
2
3
7
4
499
R99
100
R96
1K
R97
C31
A31
.1uF
C53
-5V
1K
R98
P2
1
P2
2
RELAY_GND
-V
-V
-V
-V
-V
-V
-V
-V
-V
-V
-5V
4KHZ_OUT
+V
+V
+V
+V
+V
+V
+V
+V
+V
+V
+V
Vdc
C = 0 TO -5V(@5K_OHMS)
B = 0 TO -100uA
+2.5
-2.5
+2.5
-2.5
+2.5
-2.5
P2-1
A31
+10.00
+3.16
+1.00
+5.47
+1.73
+0.55
+1.00
+0.32
dB
A = +/-1V
(FRONT PN
L
CONNECTO
R
RX LEVEL
(+/-2.5V)
RX LEVEL
C
B
A
10W
3W
1W
87.5
27.67
8.75
47.93
15.16
4.79
27.67
8.75
2.77
+3.16+10
+10
+10
0
0
0
-10
-10
-10
-5.0
-5.0
-5.0
-2.5
-2.5
-2.5
0
0
0
+100
+100
+100
0
0
00
0
0
-100
-100
-100
DPM1
J2
JUMPER
INPUT
mVrms
SIGNAL C13
mVdc
TP6
Vdc
TP5
Vdc
TP4
N/A
10W
3W
1W
F.S.
METER
-20dBMo TO +5dBMo
LO LEVEL
F
E
D
C
B
A
B
D
B
B
A
A
C
B
A
LEVEL
YEL
NULL
2.5V
RELAY_GND
ALARM
AUX
AUX
ALARM
1=ALARM
METER
EXTERNAL
RELAY
ALARM
R58 SETS CD FOR
1VDC = 0dBMo
CD
1VRMS=0dBMo
REC LM/SL
TO 97PLC
4KHz FSK
LEVEL INDICATOR LOG AMP
LEVEL INDICATOR
(SHEET 2)
-
+
-
+
-
+
-
+
-
+
-
+
-
+
-
+
-
+
T
-
+
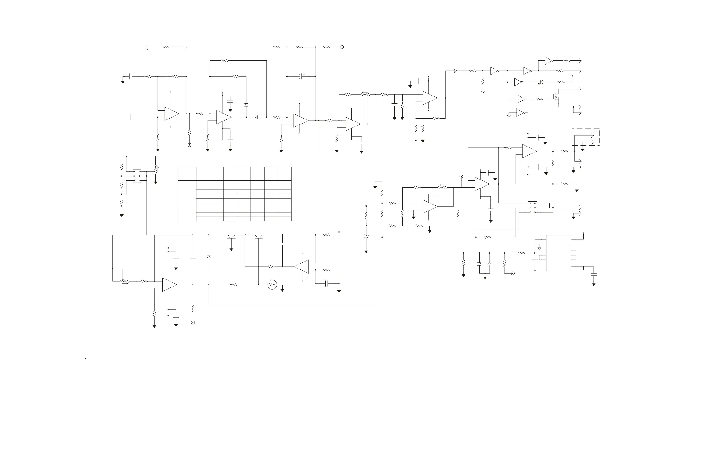
Figure 13-5. Schematic, RFL 9780 CLI (Drawing No. D-106489-E) Sheet 1 of 2

Table of Contents