EasyManua.ls Logo

RFL Electronics 9780 - Page 475

Default Icon
482 pages
Print Icon
To Next Page IconTo Next Page
To Next Page IconTo Next Page
To Previous Page IconTo Previous Page
To Previous Page IconTo Previous Page
Loading...
RFL 9780 RFL Electronics Inc.
April 8, 2003 22-43 (973) 334-3100
13
4
6
7
9
12
C28
A27
C17
13
4
6
7
9
12
A24
A25
A22
A21
C31
C20
13
4
6
7
9
12
C19
A18
C24
C25
C18
A19
C30
13
4
6
7
9
12
C27
C21
C22
C23
C26
C29
C32A32
A29
A26
A23
A20
A17
1
2
3
A28
A30
A31
L1
L4
TP4
SW1
R15
R16
TP2
J2
TP1
TP10
J1
TP5
TP6
J3
R6
R1
R3
L2
R5
TP3
TP8
F1
R10
R11
R7
R8
R9
TP9
TP7
R2
CR1
R14
R13
L3
R4
J5
J4
1
2
3
4
5
6
10W
100
10W
100
5W
50
1w100
1W
100
2.5W
50
10A
.5W
12.1
.5W
12.1
2.5W
12
2.5W
12
.5W
12.1
1W
100
PO800EA
10W
100
10W
100
100
2W
CW
55866 5576855768
5576855768
5576855768
L4L3L2
55865
55865 55865
55766 55766
L1
75-50-50-75
50-50-50-75
50-50-50-50
RX-TX1-TX2-LINE
IMPEDANCE (OHMS)
-3
-2
-1
HYBRID #
DUAL
(SEE CHART)
(SEE CHART)
NOT INSTALLED
TX
SINGLE
DUAL
SINGLE
DUAL
TX2
TX1
YEL
GRN
WHT
RED
HI
LO
LO
LO
HI
HI
TO LINE
A INTEXT B
BALANCE NETWORK
BALANCE NETWORK
RX
I-LIMIT
TERM.
OUT
IN
OUTIN
TO OPTIONAL PRECISION
CW
LO
HI
LO
HI
YEL
GRN
LO
HI
LO
HI
CHASSIS
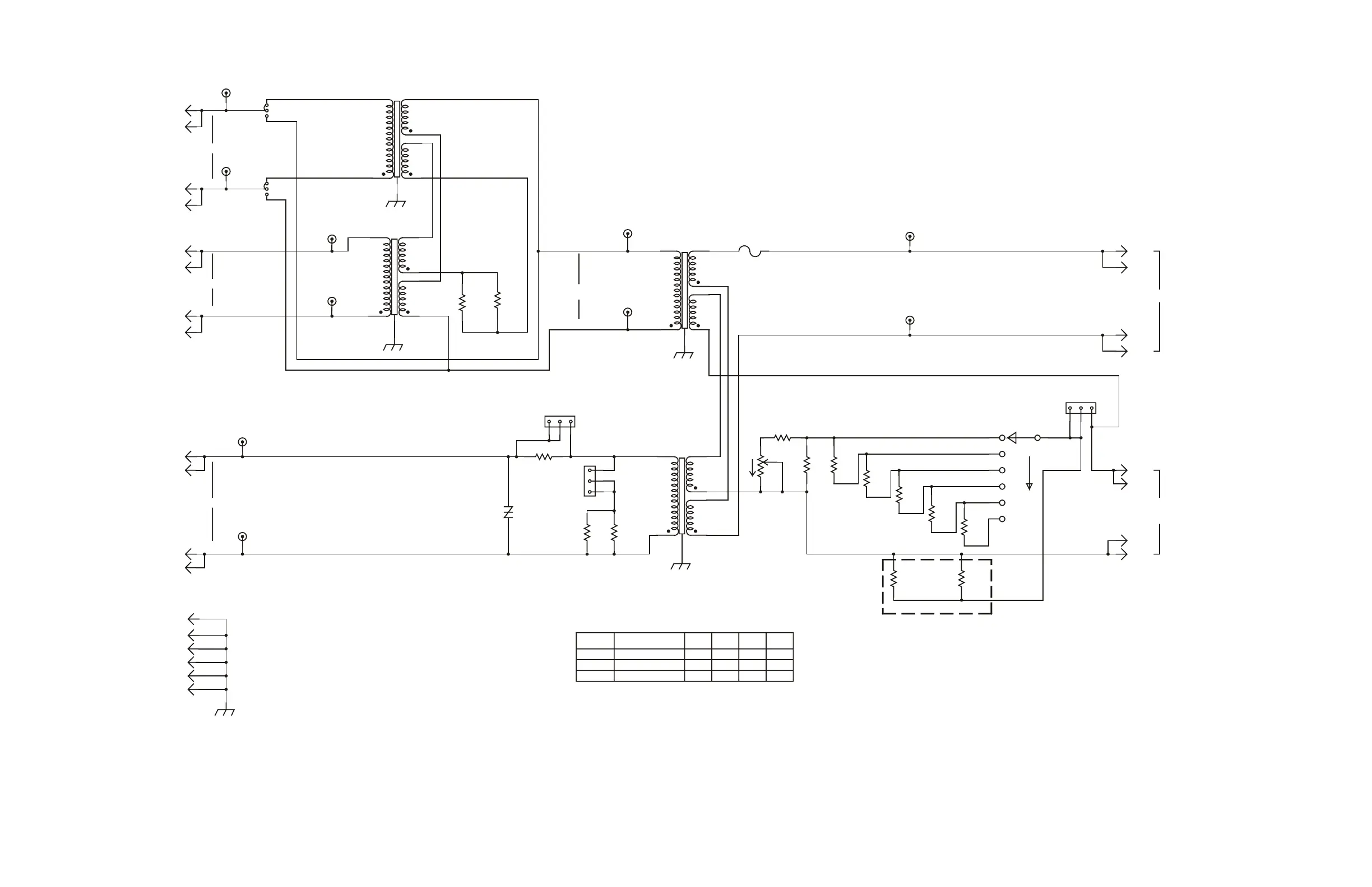
Figure 18-10. Schematic, RFL 9780 Dual Hybrid (Drawing No. D-106624-A)

Table of Contents