EasyManua.ls Logo

AudioCodes Mediant 1000B - Page 31

AudioCodes Mediant 1000B
1281 pages
To Next Page IconTo Next Page
To Next Page IconTo Next Page
To Previous Page IconTo Previous Page
To Previous Page IconTo Previous Page
Loading...
Version 7.2 31 Mediant 1000B Gateway & E-SBC
User's Manual 1. Introduction
Configuration Terms Description
default Routing Policy is automatically assigned to the manipulation rules
and to the routing rules.
Routing Policy Routing Policy logically groups routing and manipulation (inbound and
outbound) rules to a specific SRD. It also enables Least Cost Routing
(LCR) for routing rules and associates an LDAP server for LDAP-based
routing. However, as multiple Routing Policies are required only for multi-
tenant deployments, for most deployments only a single Routing Policy is
required. When only a single Routing Policy is required, handling of this
configuration entity is not required as a default Routing Policy is provided,
which is automatically associated with all relevant configuration entities.
Call Admission Control Call Admission Control (CAC) lets you configure the maximum number of
permitted concurrent calls (SIP dialogs) per IP Group, SIP Interface,
SRD, or user.
Accounts Accounts are used to register or authenticate a "served" SIP entity (e.g.,
IP PBX) with a "serving" SIP entity (e.g., a registrar or proxy server). The
device does this on behalf of the "served" IP Group. Authentication (SIP
401) is typically relevant for INVITE messages forwarded by the device to
a "serving" IP Group. Registration is for REGISTER messages, which are
initiated by the device on behalf of the "serving" SIP entity.
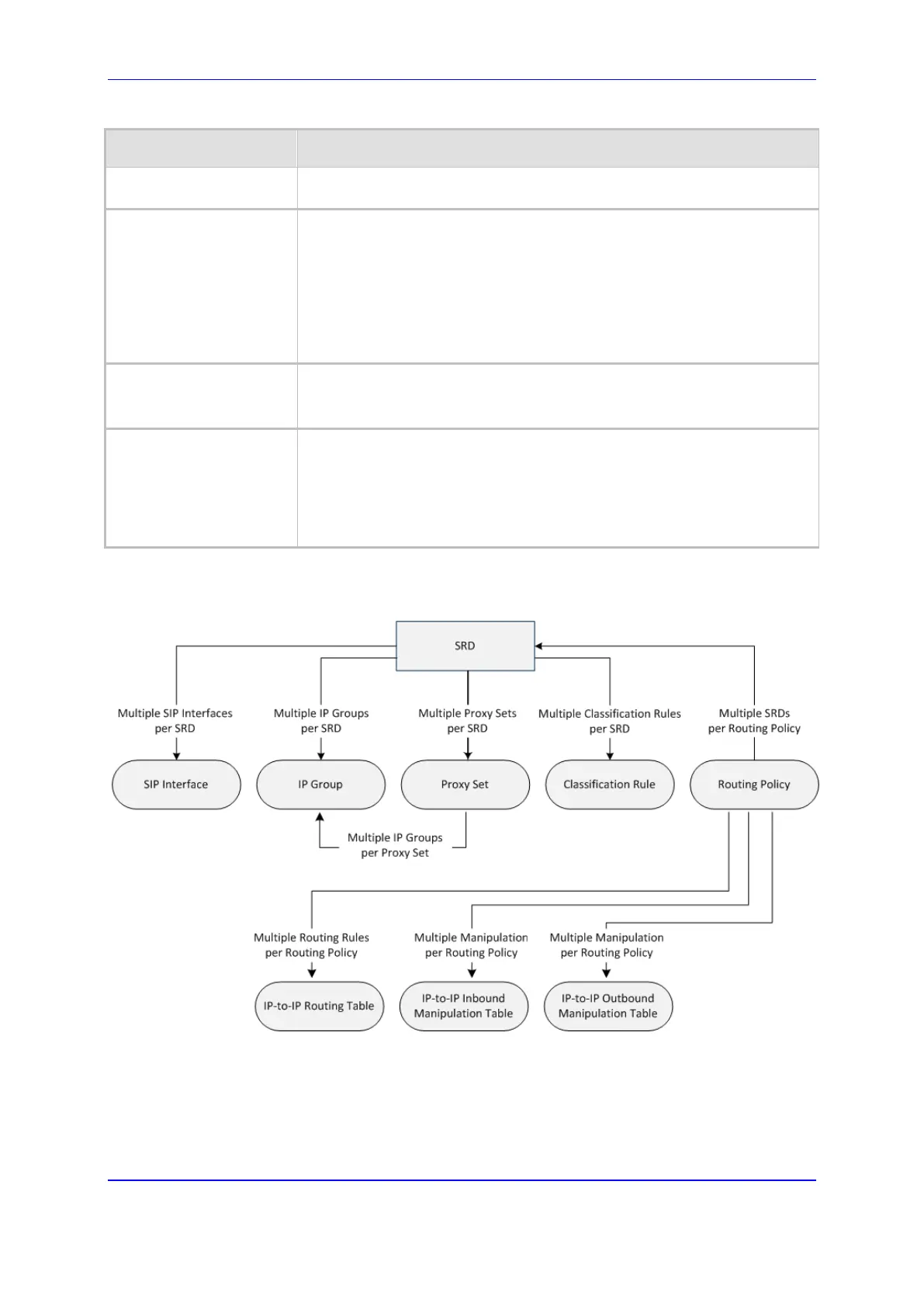
The associations between the configuration entities are summarized in the following figure:
Figure 1-1: Association of Configuration Entities

Table of Contents

Other manuals for AudioCodes Mediant 1000B

Related product manuals