EasyManua.ls Logo

AudioCodes Mediant 1000B - Interworking SIP Re-INVITE Messages; Interworking SIP UPDATE Messages

AudioCodes Mediant 1000B
1281 pages
To Next Page IconTo Next Page
To Next Page IconTo Next Page
To Previous Page IconTo Previous Page
To Previous Page IconTo Previous Page
Loading...
User's Manual 674 Document #: LTRT-27055
Mediant 1000B Gateway & E-SBC
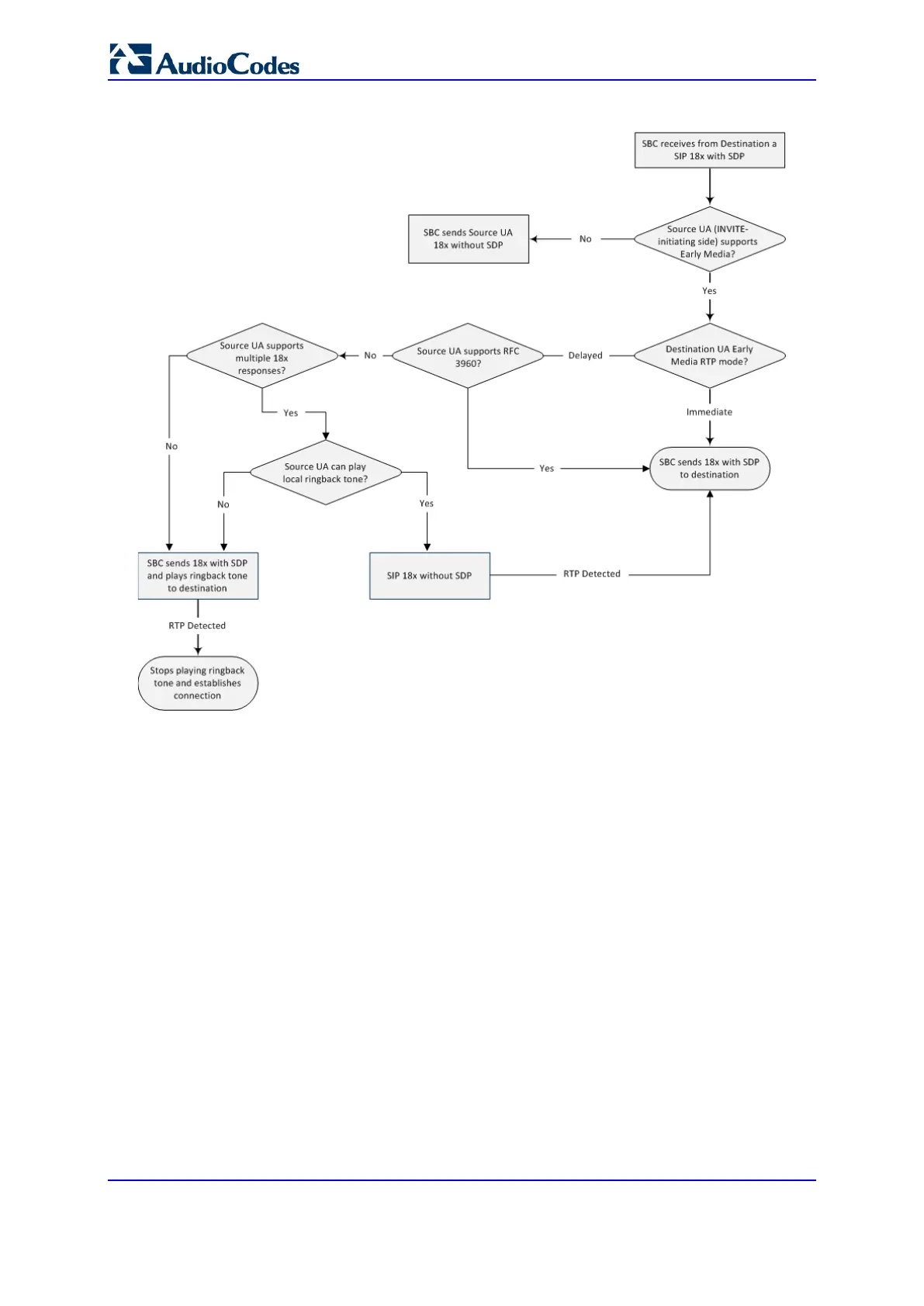
Figure 29-9: Early Media RTP - SIP 18x with SDP
29.9.7 Interworking SIP re-INVITE Messages
The device supports interworking of SIP re-INVITE messages. This enables
communication between endpoints that generate re-INVITE requests and those that do not
support the receipt of re-INVITEs. The device does not forward re-INVITE requests to IP
Groups that do not support it. Instead, it sends a SIP response to the re-INVITE request,
which can either be a success or a failure, depending on whether the device can bridge the
media between the endpoints. The device can also handle re-INVITEs with or without an
SDP body, enabling communication between endpoints that do not support re-INVITE
requests without SDP, and those that require SDP. The device generates an SDP offer and
adds it to the incoming re-INVITE request if it does not contain an SDP and only then
forwards it to the destination endpoint. This interworking support is configured by the IP
Profile parameter, 'SBC Remote Reinvite Support'.
29.9.8 Interworking SIP UPDATE Messages
The device supports interworking of the SIP UPDATED message. This enables
communication between UAs that generate UPDATE requests and those that do not
support the receipt of UPDATE requests. The device does not forward UPDATE requests
to IP Groups that do not support it. Instead, it sends a SIP response to the UPDATE
request which can either be a success or a failure, depending on whether the device can

Table of Contents

Other manuals for AudioCodes Mediant 1000B

Related product manuals