EasyManua.ls Logo

AudioCodes Mediant 1000B - Page 673

AudioCodes Mediant 1000B
1281 pages
To Next Page IconTo Next Page
To Next Page IconTo Next Page
To Previous Page IconTo Previous Page
To Previous Page IconTo Previous Page
Loading...
Version 7.2 673 Mediant 1000B Gateway & E-SBC
User's Manual 29. SBC Overview
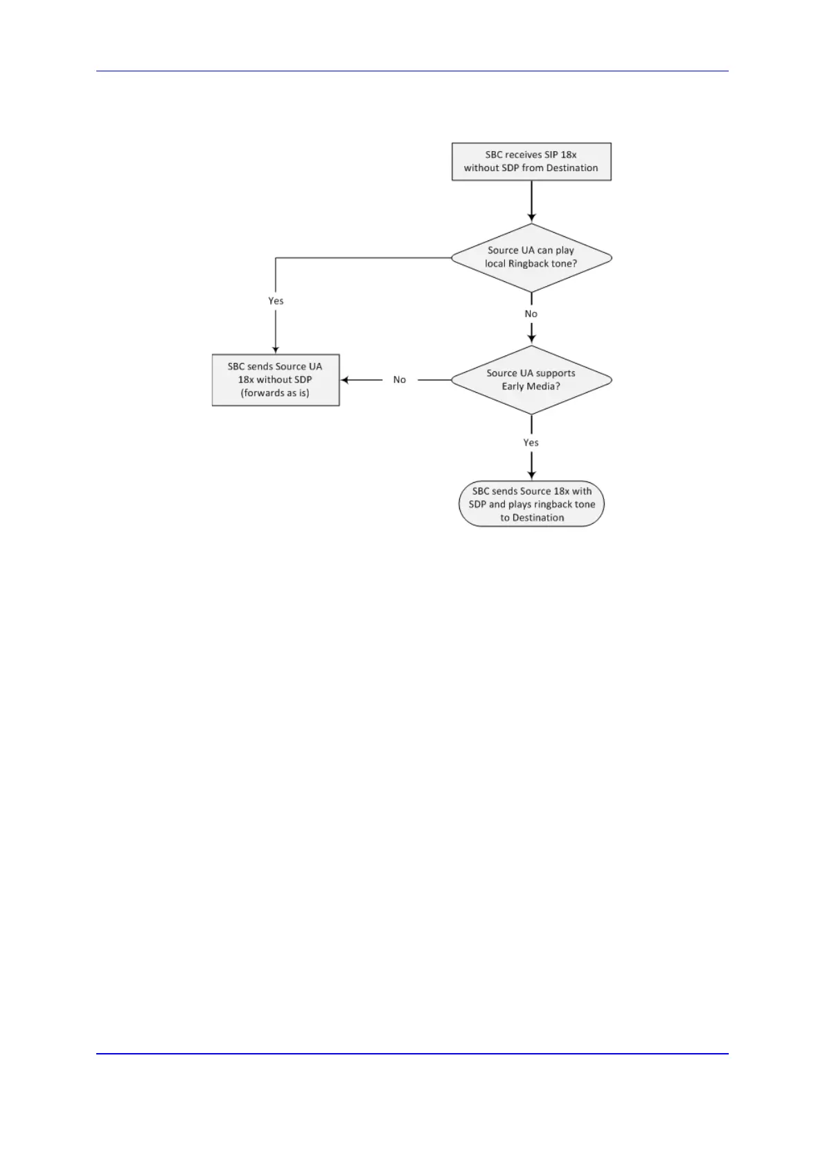
Figure 29-8: SBC Early Media RTP 18x without SDP

Table of Contents

Other manuals for AudioCodes Mediant 1000B

Related product manuals