EasyManua.ls Logo

Komatsu 930E-2 - Propulsion System Diagram

Komatsu 930E-2
739 pages
Print Icon
To Next Page IconTo Next Page
To Next Page IconTo Next Page
To Previous Page IconTo Previous Page
To Previous Page IconTo Previous Page
Loading...
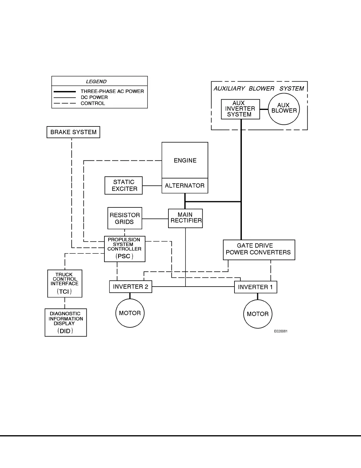
FIGURE 2-1. PROPULSION SYSTEM DIAGRAM
E2-2 Electrical Propulsion System Components E02014 3/01

Table of Contents

Related product manuals