EasyManua.ls Logo

Panasonic GM1 - Page 437

Panasonic GM1
650 pages
Print Icon
To Next Page IconTo Next Page
To Next Page IconTo Next Page
To Previous Page IconTo Previous Page
To Previous Page IconTo Previous Page
Loading...
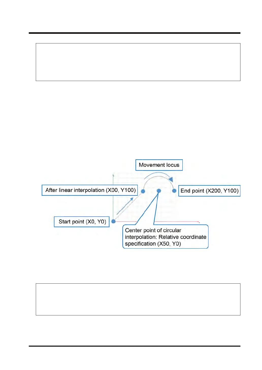
G-code setting example:
N00 G90
N01 G01 X100 Y100 F100 E1 E-1
N02 G99
N03 G17
N04 G02 X200 Y100 I50 J0 F100 E1 E-1
Explanation of G-code
N00: The target position is specified as absolute coordinates. (This specification can be
omitted if the default setting of G90 is applied.)
N01: Movement to X100 / Y100 coordinates (linear interpolation) is performed.
N02: A center point is specified as relative coordinates.
N03: An XY
-plane is selected.
N04: Circular interpolation is performed in the XY-plane according to the following values.
Current value (X100, Y100), end point (X200, Y100)
Center point entered as relative coordinates (X50, Y0)
Velocity 100
Acceleration 1 [u/sec
2
], deceleration -1 [u/sec
2
]
Center point absolute coordinate specification (G98)
Center points can be specified as absolute coordinates, as below
. Coordinates for all
movements including center point coordinates are specified as absolute coordinates.
[Setting example]
G-code setting example:
N00 G90
N01 G01 X100 Y100 F100 E1 E-1N02 G98
N03 G17
N04 G02 X200 Y100 I150 J100 F100 E1 E-1
Explanation of G-code
N00: Absolute coordinate specification is set. (This specification can be omitted if the default
setting of G90 is applied.)
N01: Movement to X100 / Y100 coordinates (linear interpolation) is performed.
11.5 Multi-axis Operation
WUME-GM1RTXOP-01 11-75

Table of Contents

Related product manuals