EasyManua.ls Logo

RFL Electronics 9780 - Page 450

Default Icon
482 pages
Print Icon
To Next Page IconTo Next Page
To Next Page IconTo Next Page
To Previous Page IconTo Previous Page
To Previous Page IconTo Previous Page
Loading...
RFL 9780 RFL Electronics Inc.
April 8, 2003 22-18 (973) 334-3100
1
2
3
8
4 7
6
5
8
4
1
2
3
1
2
3
8
4 7
6
5
8
4
1
2
3
7
6
5
8
4
14
13
12
4
11
8
9
10
4
11
7
6
5
4
11
7
6
5
8
4
1
2
3
8
4
A17
1
2
3
4
11
1
2
3
FULL WAVE RECTIFIER
LOWPASS FILTER
-
+
-
+
-
+
-
+
-
+
-
+
-
+
-
+
-
+
-
+
-
+
TP11
C35AC36A
C34A
J2
C50 R95R96
U13
U13
R94
C49
R93
R92 C48
C67
C47R91
C46
R90
R89
C68
U12
U12
R88
C45
R87
R86 C44
C65
C43R85
C42
R84
C64
R77
R78
C38
R79 C39
C63
C40R80
R81
C41
R82
U14
C66
C32
R64
R66
R69
R67R63
R76
R75
U10
R65
C33
R62
R68
C61
C62
CR5
CR6
U10
R73
R72
R74
C37
R71 R70
C36
C34
C35
U10
U11
U11
U10
R83
-V
-V
-V
-V
-V
-V
-V
-V
-V
-V
-V
4KHZ_IN
+V
+V
+V
+V
+V
+V
+V
+V
+V
+V
+V
120pF.0015uF
.033uF
100pF 1001K
TL082
TL082
4.99K
*
*
* 27pF
.1uF
27pF*
*
*
10K
CW
.1uF
TL082
TL082
4.99K
*
*
* 27pF
.1uF
27pF*
*
*
.1uF
10K
CW
*
*
* 27pF
.1uF
27pF*
*
*
4.99K
TL082
.1uF
.47uF
10K
20K
10K
20K10K
20K
10K
TL084IN
10K
.47uF
6.34K
4.75K
.1uF
.1uF
1N914B
1N914B
TL084IN
4.75K
20K
20K
.0056uF
20K 20K
.0056uF
.0015uF
390pF
TL084IN
TL082
TL082
TL084IN
10K
CW
106430-11,12,13106430-1,2,3
TABLE A
51.1K
51.1K
51.1K
40.2K
51.1K
51.1K
51.1K
40.2K
51.1K
51.1K
51.1K
47.5K
.015uF
.033uF
.033uF
.033uF
.12uF
.033uF
48.7K
48.7K
48.7K
45.3K
48.7K
48.7K
48.7K
45.3K
49.9K
49.9K
49.9K
45.3K
.012uF
.027uF
.027uF
.027uF
.1uF
.027uF
R93
R92
R91
R90
R87
R86
R85
R84
R81
R80
R79
R78
C49
C46
C45
C42
C41
C38
REF. DES
* -
S
EE TABLE A
150/180 Hz100/120 Hz50/60 Hz
APPROX
A
B
C
D
A
B
A
B
A
B
B
97 PLC
NORMAL
TEST
TUNE FORTUNE FORTUNE FOR
FROM SHEET 1
O
-50 db AT 8KHz
F = 1.6KHz
LOGIC
LEVEL TO
ENVELOPE
1 VDC
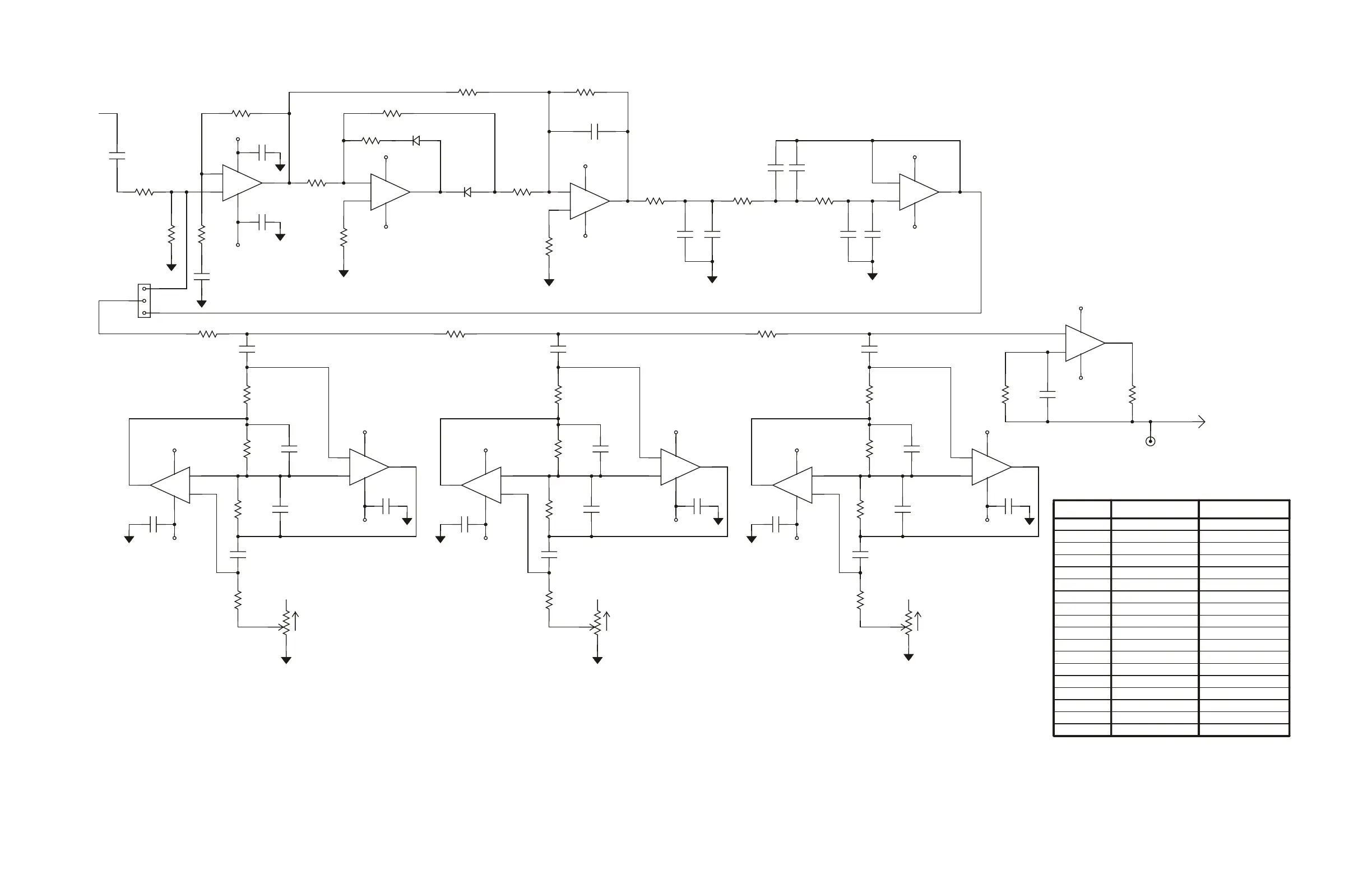
Figure 14-5. Schematic, RFL 9780 Limiter/Slicer (Drawing No. D-106434-F) Sheet 2 of 2

Table of Contents