EasyManua.ls Logo

RFL Electronics 9780 - Page 461

Default Icon
482 pages
Print Icon
To Next Page IconTo Next Page
To Next Page IconTo Next Page
To Previous Page IconTo Previous Page
To Previous Page IconTo Previous Page
Loading...
RFL 9780 RFL Electronics Inc.
April 8, 2003 22-29 (973) 334-3100
C131
C132
U109
P101
TB2
CR105
C130
U106
C115
Q104
C119
U108
C125
C129
C106
C105
C126
C128C127
CR104
U107
C120
C124
L103
TB2
Q106
C121
CR106
T102
Q102
Q101
R106
C111
C114
C113
U105
CR101
C112
CR102
T101
U104
Q103
Q105
C135
C133
C104
C103
U102
C134
R111
R112
C116
CR103
U103
R110
L101
TB2
TB2
R103
L102
L104
R104
C102
C101
R102
C123
C118
U101
R101
R108
U101
R109
R105
C117
C122
JP102
R107
JP101
C136
C137
U110
C139
+5V
+5V
+5V
+5V
+5V
+5V
+5V
+5V
+5V
+5V
+5V
+5V
+5V +5V
+12V
+12V
+12V
+12V
GND
GND
GND
CHKBKLEV
CLK
CHKBK
DATA
TIP_
+5V
+5V
+5V
RLY_RET
RLY_RET
RLY_RET
CHASSIS
GUARD_OUT_SS
TRIP_OUT_SS
TIP
+5VISOL_A
+5VISOL_A
+5VISOL_A
+5VISOL_B
+5VISOL_B
+5VISOL_B
DATA_
CLK_
RED_
FULL_
.47uF
.1uF
78L05
1N4148
.47uF
C1+
C1-
C2+
C2-
T1IN
T2IN
R1OUT
R2OUT
V+
V-
T1OUT
T2OUT
R1IN
R2IN
VCC GND
SP232EEN
.1uF
ZTX753
.1uF
C1+
C1-
C2+
C2-
T1IN
T2IN
R1OUT
R2OUT
V+
V-
T1OUT
T2OUT
R1IN
R2IN
VCC GND
SP232EEN
.1uF
.1uF
3KV
.01uF
3KV
.01uF
.1uF
.1uF.1uF
P6KE6.8CA
C1+
C1-
C2+
C2-
T1IN
T2IN
R1OUT
R2OUT
V+
V-
T1OUT
T2OUT
R1IN
R2IN
VCC GND
SP232EEN
.1uF
.1uF
12uH
ZTX753
.1uF
1N4148
TGM-310-NA
G
D
S
N/A
G
D
S
N/A
432
ISOL_A
.1uF
.1uF
.47uF
78L05
1N4148
.47uF
1N4148
TGM-310-NA
SD
FS
GND1 GND2
D2
D1
VCCNC
MAX845ESA
ISOL_B
ISOL_A
ZTX653
ISOL_B
ZTX653
ISOL_A
.1uF.01uF
ISOL_A
3KV
.01uF
3KV
.01uF
ISOL_B
NC4
NC1
6N139
.01uF
562
562
.1uF
P6KE6.8CA
NC4
NC1
6N139
562
12uH
10K
12uH
12uH
10K
.0047uF
.0047uF
432
.1uF
.1uF
A
B
CLR
CEXT
REXT
Q
Q
74HC123A
432
562
A
B
CLR
CEXT
REXT
Q
Q
74HC123A
2K
432
.1uF
.1uF
ISOL_B
2K
.1uF
ISOL_A
.1uFISOL_B
78L05
.1uF
1
2
3
1
2
3
4
5
6
7
8
9
10
11
12
13
14
15
4
16 15
1
3
4
5
11
10
12
9
2
6
14
7
13
8
16 15
1
3
4
5
11
10
12
9
2
6
14
7
13
8
16 15
1
3
4
5
11
10
12
9
2
6
14
7
13
8
1
1
2
34
5
6
6
1
1
2
31
2
34
5
6
4
3
27
8
1
65
2
3
8
7
6
5
1
4
2
3
8
7
6
5
1
4
3
2
5
12
9
10
11
6
7
13
4
1
2
3
14
15
2
3
4
5
4
3
2
1
6
1
2
3
5
16
TRIP OUT
GUARD OUT
COMPONENTS NOT USED
COMPONENTS NOT USED
SS OUTPUTS
J109
J108
1A
-
-
+
+
B BOARD
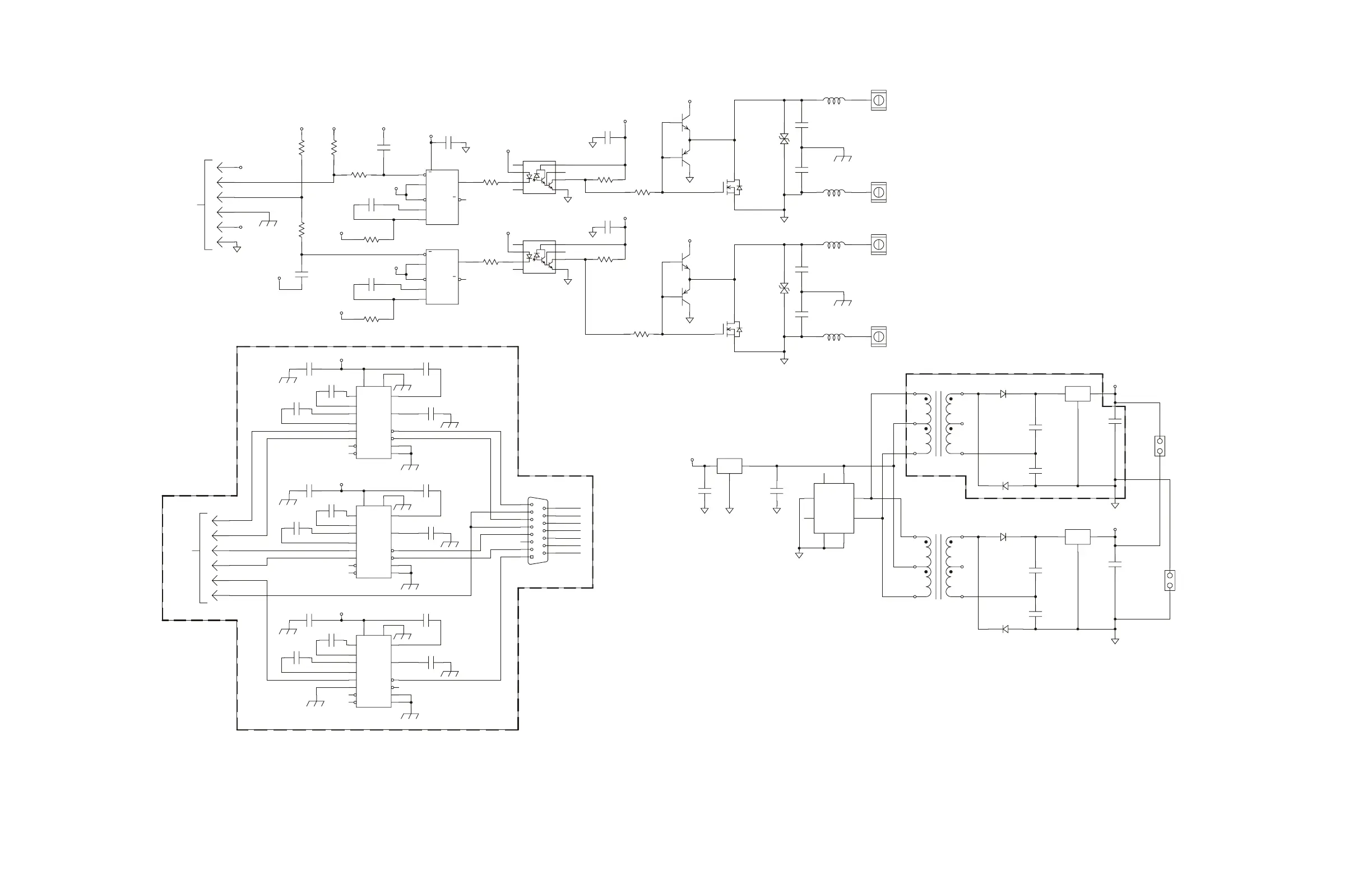
Figure 17-15. Schematic, RFL 9780 Solid-State Logic Level Input/Output I/O (Drawing No. D-106449-5-D) Sheet 2 of 2

Table of Contents