EasyManua.ls Logo

RFL Electronics 9780 - Page 479

Default Icon
482 pages
Print Icon
To Next Page IconTo Next Page
To Next Page IconTo Next Page
To Previous Page IconTo Previous Page
To Previous Page IconTo Previous Page
Loading...
RFL 9780 RFL Electronics Inc.
April 8, 2003 22-47 (973) 334-3100
1
2
3
4
A
15
C28
A
28
C24
A
24
C23
A
23
A
27
C27
A
31
C31
A
32
C32
C15
A
16
C16
A
19
C19
A
20
C20
1
23
4
1
23
4
TB1
TB1
TB1
TB1
C4
C3
C8
C9
R1
R2
C2 C1
C6C7
VR1
VR2
L3
C5
C10
L2
L4
L1
CHASSIS
3KV
.01uF
3KV
.01uF
3KV
.01uF
3KV
.01uF
1/2W
330K
1/2W
330K
275VAC
.22uF
275VAC
.22uF
275VAC
.22uF
275VAC
.22uF
SEE_TABLE
SEE_TABLE
105426
47uF
47uF
120uH
120uH
105426
106455-4
106455-3
INP. VOLT. VR1,VR2
V275LC40B
V130LC20B48/125 VDC
250 VDC
ASSY NO.
F2
W3W4 TO SW2
SW2
+
+
_
_
PS2 PWR. INP.
PS2 PWR INP.
PS1 PWR. INP.
PS1 PWR INP.
F1
SW1
TO SW1 W1W2
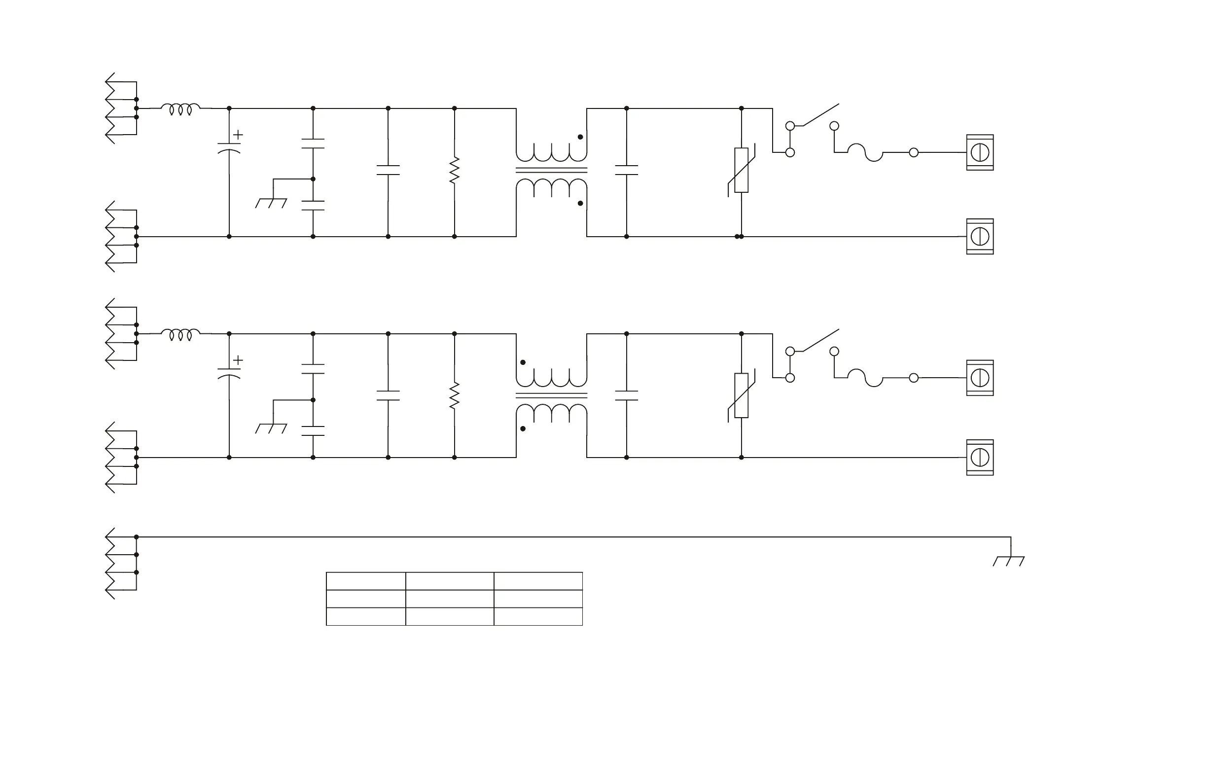
Figure 19-11. Schematic, RFL 9780 Power Supply I/O Dual (Drawing No. B-106459-1-A)

Table of Contents