EasyManua.ls Logo

Safran CORTEX CRT Quantum - Page 140

Safran CORTEX CRT Quantum
346 pages
Print Icon
To Next Page IconTo Next Page
To Next Page IconTo Next Page
To Previous Page IconTo Previous Page
To Previous Page IconTo Previous Page
Loading...
COMMAND RANGING & TELEMETRY UNIT CORTEX
CRT QUANTUM USER'S MANUAL
Ref. DTU 100042
Is.Rev. 5.17
Date: Dec.
03, 2021Sept. 30, 2021
© Safran Data Systems
This document is the property of Safran Data Systems.
It cannot be duplicated or distributed without expressed written consent.
Page 60
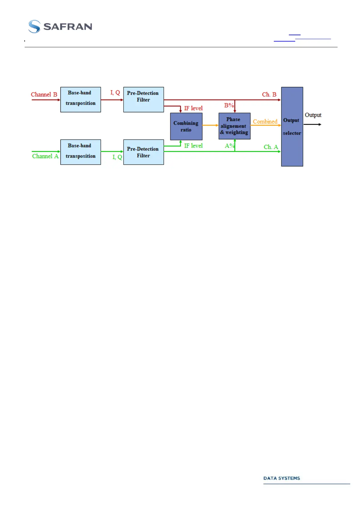
The architecture of one elemantary combiner bloc, Polarization or Frequency, is given in the schema below.
Each elementary combiner bloc is in charge of:
Aligning the phases of the two input channels,
Weighting them according to their respective levels.
The output of the elementary combiner bloc is settable to: Channel A, Channel B or Combined.
The processing involved here are basically the same as the ones of the legacy predetection diversity combiner.
A second order PLL is used for phase alignement of the 2 channels. The combiner weights are computed from
the IF levels of the channels. The IF levels are measured at the outputs of the predetection filters.
Remark: When used for frequency combination, in case the 2 input channels are the outputs of the
polarization combiners, the base-band transposition and the filtering blocs are by-passed.

Table of Contents