EasyManua.ls Logo

Safran CORTEX CRT Quantum - 4.4. Remote Menu Selection (RAC)

Safran CORTEX CRT Quantum
346 pages
Print Icon
To Next Page IconTo Next Page
To Next Page IconTo Next Page
To Previous Page IconTo Previous Page
To Previous Page IconTo Previous Page
Loading...
COMMAND RANGING & TELEMETRY UNIT CORTEX
CRT QUANTUM USER'S MANUAL
Ref. DTU 100042
Is.Rev. 5.17
Date: Dec.
03, 2021Sept. 30, 2021
© Safran Data Systems
This document is the property of Safran Data Systems.
It cannot be duplicated or distributed without expressed written consent.
Page 151
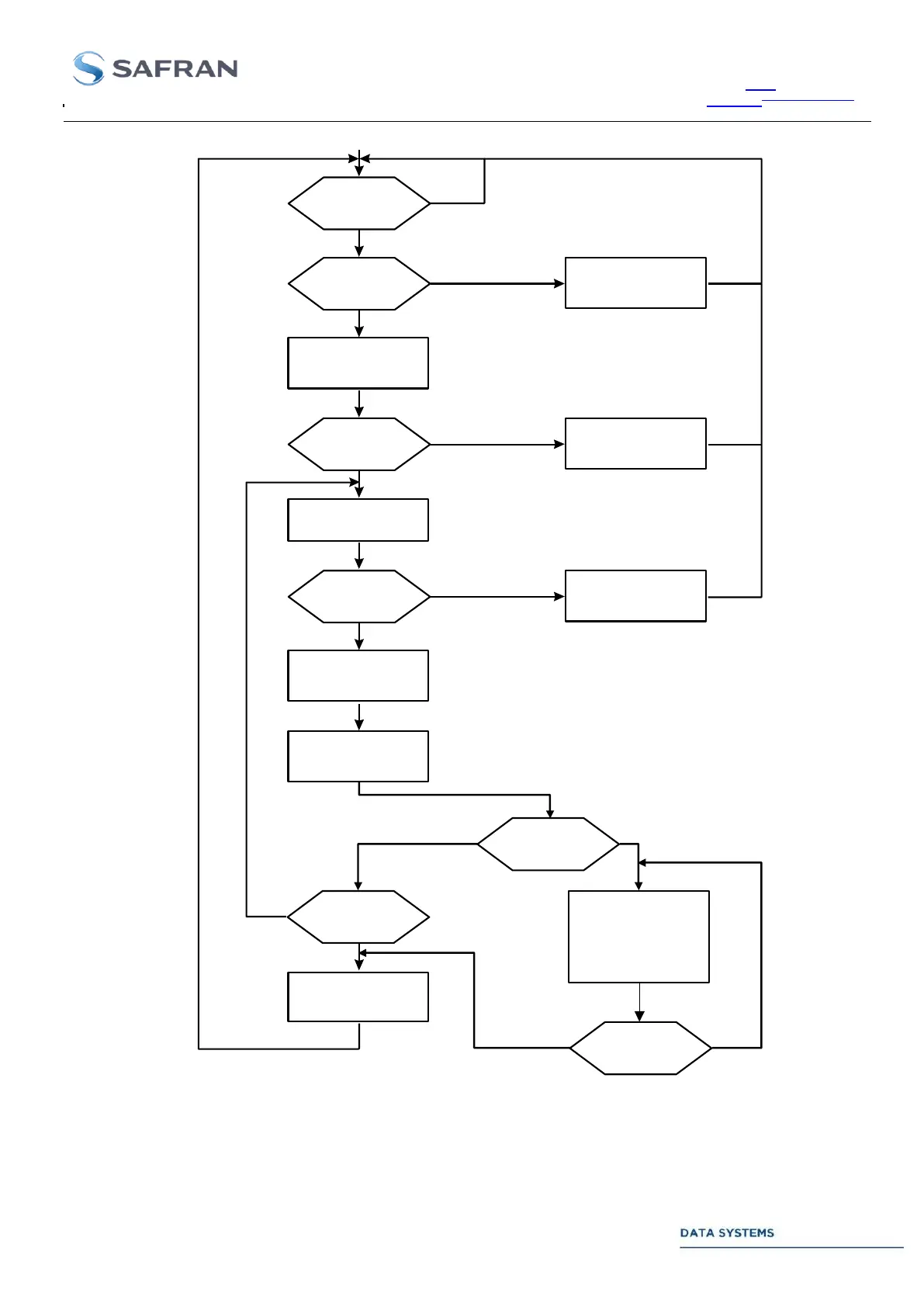
Ranging request
received on port RNG ?
Request accepted
Tables computation
successful ?
Ranging sequence
successful ?
Process & time-tag
measurements.
Decrement sequence counter
Return negative
primary acknowledgement
message on port RNG
Return negative
secondary acknowledgement
message on port RNG
Return negative
secondary acknowledgement
message on port RNG
Return positive
primary acknowledgement
message on port RNG
Return transaction message
on port MEAS
open loop, H/W failure...
bad syntax or
bad configuration
NO
NO
NO
NO
YES
YES
YES
YES
ranging sequence aborted
Tone transmission/reception
Phase measurement
Sequence counter = 0 ?
YES
Return positive
secondary acknowledgement
message on port RNG
NO
Multi-sequence ranging request
Continuous mode
requested ?
NO
YES
Major tone alone
Phase measurement
Range update
Time-tagging
Return transaction
message on port MEAS
Stop Ranging command
received ?
YES
NO
Figure 76: Ranging Sequence Flow Chart
3.6.2. Frequency Programming
For the ESA, INMARSAT and LMCO tone standards, the tone frequencies are fixed. For all other standards, the

Table of Contents