EasyManua.ls Logo

Safran CORTEX CRT Quantum - Dual Polarization and Frequency Combining

Safran CORTEX CRT Quantum
346 pages
Print Icon
To Next Page IconTo Next Page
To Next Page IconTo Next Page
To Previous Page IconTo Previous Page
To Previous Page IconTo Previous Page
Loading...
COMMAND RANGING & TELEMETRY UNIT CORTEX
CRT QUANTUM USER'S MANUAL
Ref. DTU 100042
Is.Rev. 5.17
Date: Dec.
03, 2021Sept. 30, 2021
© Safran Data Systems
This document is the property of Safran Data Systems.
It cannot be duplicated or distributed without expressed written consent.
Page 59
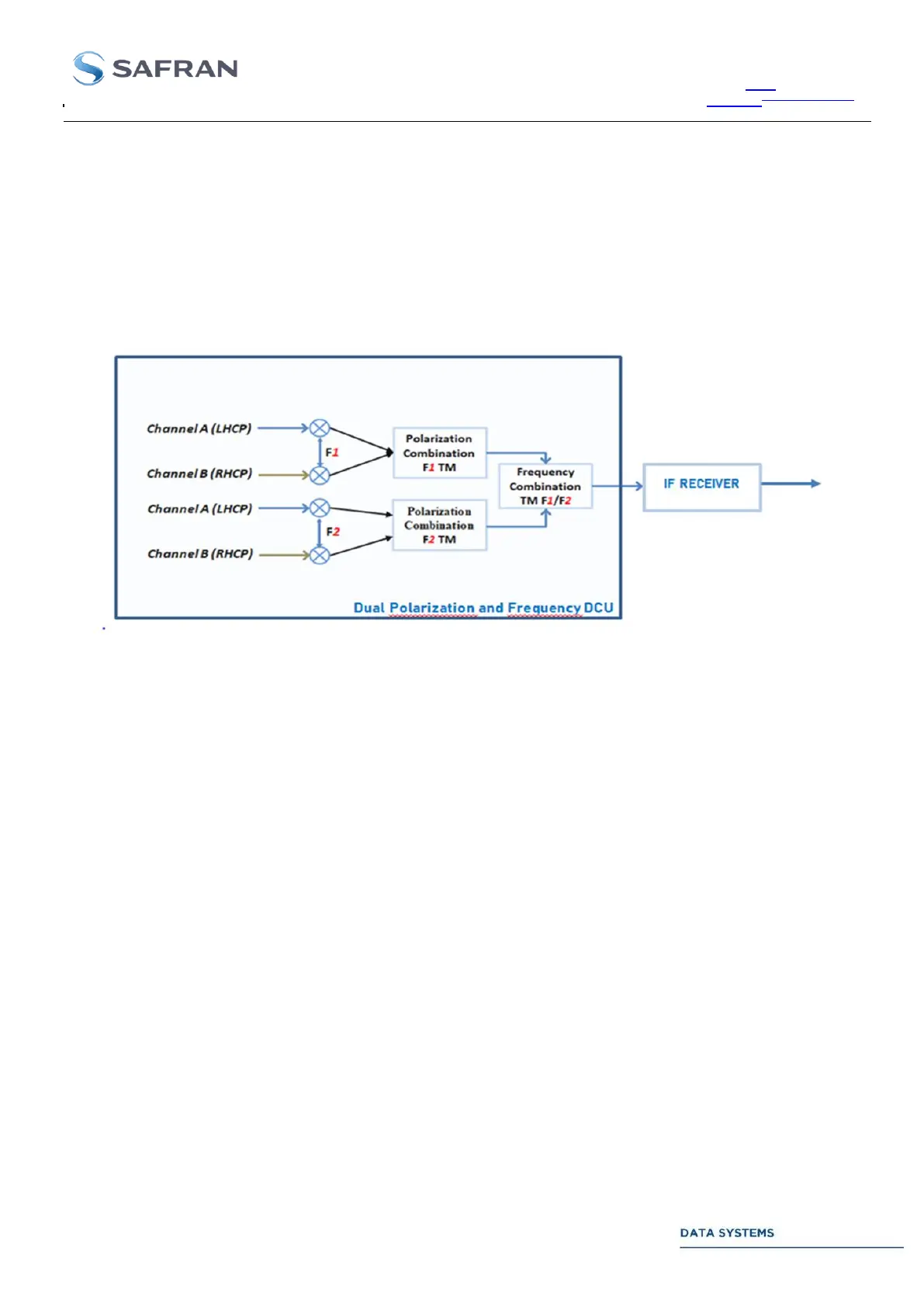
3.3.5.5. Dual Polarization and Frequency combining
The Dual Polarization and Frequency combiner is available, under licensing, for SPS version higher than 6.32.
This combiner operates in predetection mode.
This combiner is based on 3 elementary combiner blocs. More exactly, it includes 2 polarization combiners and
one frequency combiner, linked as indicated in the following figure. Each elementary combiner bloc is similar to
the pre-detection combiner bloc described in the previous paragraphs.
This combiner allows combining 4 channels carrying the same TM data: 2 frequency channels received each one
on 2 polarizations.
At the first stage, there are:
One polarization combiner for the TM received on F1 frequency channel.
One polarization combiner for the TM received on F2 frequency channel.
At the 2
nd
stage, there is a frequency combiner that combines: the F1 frequency channel, polarization combined,
with the F2 frequency channel, also polarization combined.
This new architecture allows supporting:
Dual Polarization and Frequency combining,
Polarization only combining with the Polarization combiner labelled “F1 TM,
Frequency only combining with the F1/F2 Frequency combiner.

Table of Contents