EasyManua.ls Logo

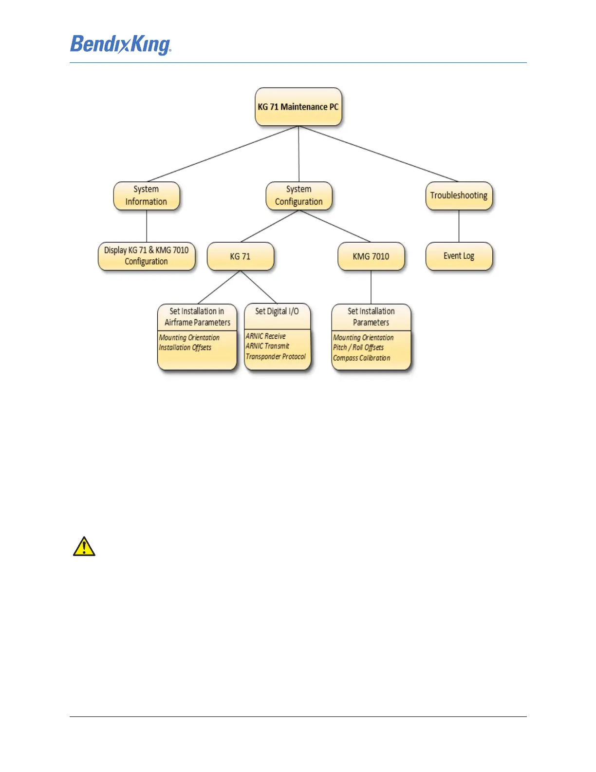
BENDIXKing XVUE TOUCH - Mounting, Wiring, and Power Checks; Figure 6-2 KG 71 EXP Installation;Maintenance Functional Diagram

BENDIXKing XVUE TOUCH
280 pages
Print Icon
To Next Page IconTo Next Page
To Next Page IconTo Next Page
To Previous Page IconTo Previous Page
To Previous Page IconTo Previous Page
Loading...
89000109-002 xVue Touch Installation Manual
Rev 2 Page 6-3
© Honeywell International Inc. Do not copy without express permission of Honeywell.
For Use in Non-Certified Aircraft
Figure 6-2 KG 71EXP Installation/Maintenance Functional Diagram
6.1 Mounting, Wiring, and Power Checks
Verify all cables are properly secured. Prior to powering up the xVue Touch System, the wiring harness
must be checked for proper connections to the airplane power bus. Point to point continuity must be
checked to identify any faults such as shorting to ground. Any faults or discrepancies must be corrected
before proceeding. Upon completion of the power and ground checks, the system is ready for power to
be applied.
CAUTION
AFTER INSTALLATION OF THE CABLING (PRIOR TO EQUIPMENT INSTALL), APPLY AICRAFT
PRIMARY POWER TO EACH MOUNTING CONNECTOR AND VERIFY THAT POWER IS
APPLIED ONLY TO THE PINS SPECIFIED IN THE INTERCONNECT WIRING DIAGRAMS IN
APPENDIX B INTERCONNECT DIAGRAMS.

Table of Contents

Related product manuals