EasyManua.ls Logo

innomar SBP smart - 3 Hardware; System Installation

Default Icon
222 pages
Print Icon
To Next Page IconTo Next Page
To Next Page IconTo Next Page
To Previous Page IconTo Previous Page
To Previous Page IconTo Previous Page
Loading...
User’s Manual INNOMAR Parametric Sub-Bottom Profilers / SESWIN 25
Innomar Technologie GmbH (2023-01) 25
3 Hardware / System Installation
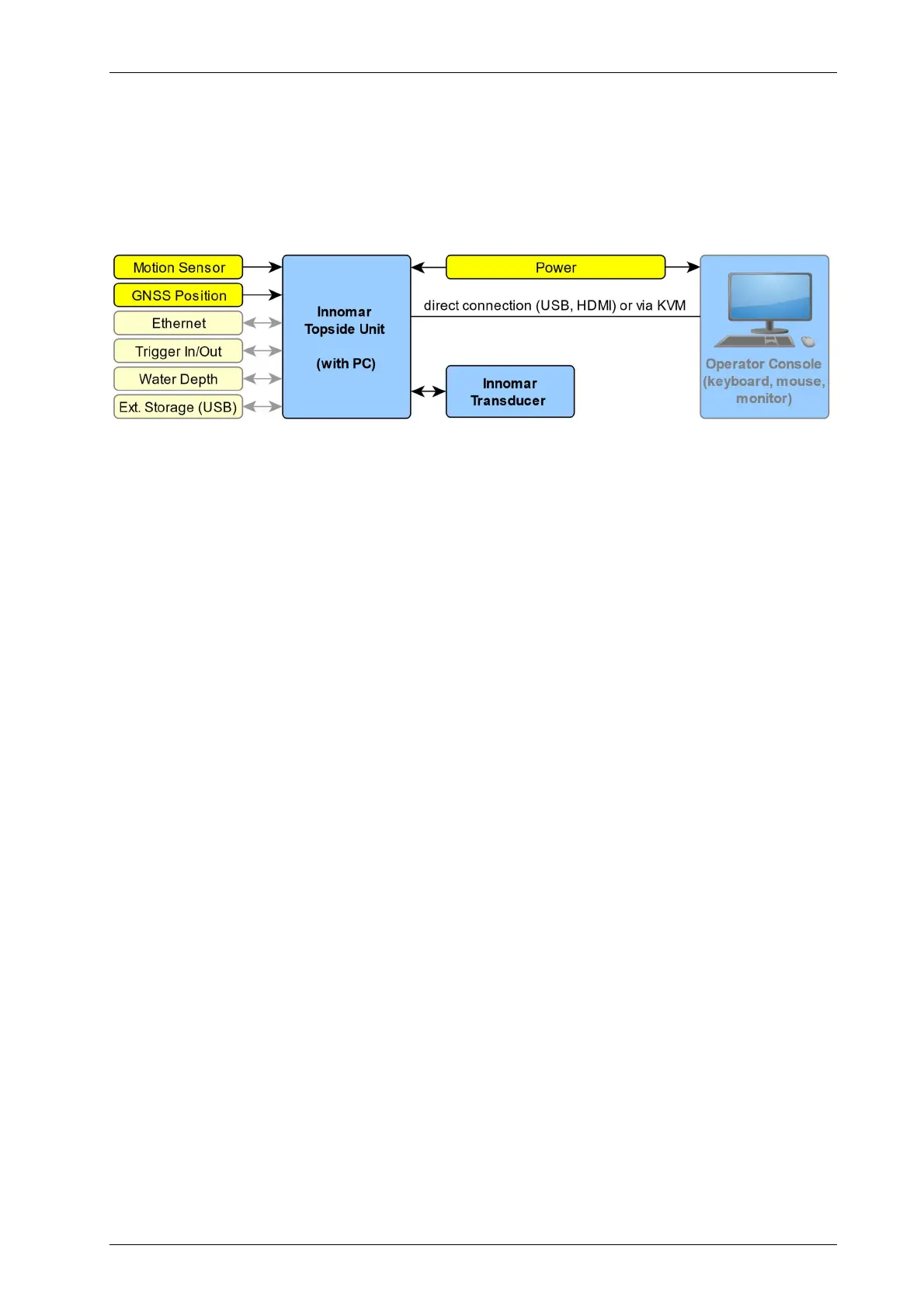
3.1 System Overview
The INNOMAR SBP models described in this manual incorporate a parametric narrow-beam sub-
bottom profiler (SBP) with echo sounder functionality and consist of one topside unit and (at least)
one sub-bottom (SBP) transducer.
INNOMAR SBP general components (actuals depending on SBP model)
For the compact” model there is an optional “sidescan extension” (transducer and software)
available, please see appendix A.14 on page 203 for details.
For the “standard” and “medium-100” models there are “-usv” and/or -rov versions, which are
mainly intended to be used on autonomous and uncrewed vehicles.
The control and data acquisition PC is built in for the “light”, “standard”, “medium-100 / -70” and
“deep-xx” models. For the “smart”, “compact”, “-usv” and “-rov” models an external PC / laptop-
PC / tablet-PC is required. The operating system of the control-PC has to be Microsoft
®
Windows
®
for all models.
For detailed technical specifications, wiring diagrams, weights and dimensions as well as
drawings of the transducers, please see the appendix as listed on page 15.

Table of Contents

Related product manuals