EasyManua.ls Logo

REXROTH IndraDrive C - Page 94

REXROTH IndraDrive C
306 pages
Print Icon
To Next Page IconTo Next Page
To Next Page IconTo Next Page
To Previous Page IconTo Previous Page
To Previous Page IconTo Previous Page
Loading...
7-14 Arranging the Components in the Control Cabinet Rexroth IndraDrive
DOK-INDRV*-SYSTEM*****-PR02-EN-P
Combination of Drive Controllers of the
Rexroth IndraDrive C Product Range
HLC01.1C-01M0
L
Z
Z
M
M
M
Z
HCS02.1E-W0028
HCS02.1E-W0012
CCC
Z
C
HLB01.1C-01K0
M
K
Z
M
K
Z
M
HCS02.1E-W0054
HCS02.1E-W0070
HCS02.1E-W0054
HCS02.1E-W0070
HCS02.1E-W0028
CCC
M
HAS04
L
100
30
DM000003v01_nn.fh
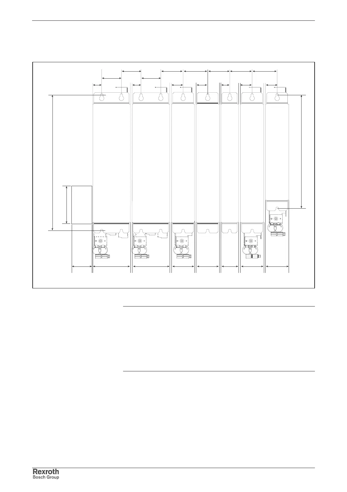
Fig. 7-13: Rexroth IndraDrive C components
Note: Observe that using HAS04 accessory at the HCS02 arranged
at the utmost left position requires another 30 mm.
Rexroth IndraDrive components are arranged in line to the
right starting from the supplying device. Arrange the drive
controllers with high capacity as close to the supplying unit as
possible.
The HAS02 accessories in the figure require additional
mounting clearance.

Table of Contents

Related product manuals