EasyManua.ls Logo

Sam Sirius 830 - Signal Flow through the Router

Default Icon
365 pages
Print Icon
To Next Page IconTo Next Page
To Next Page IconTo Next Page
To Previous Page IconTo Previous Page
To Previous Page IconTo Previous Page
Loading...
Sirius 800 Series User Manual Sirius 840 Frame Overview Product Overview 3.9
Iss 5 Rev 7 Page 38 © 2017 SAM
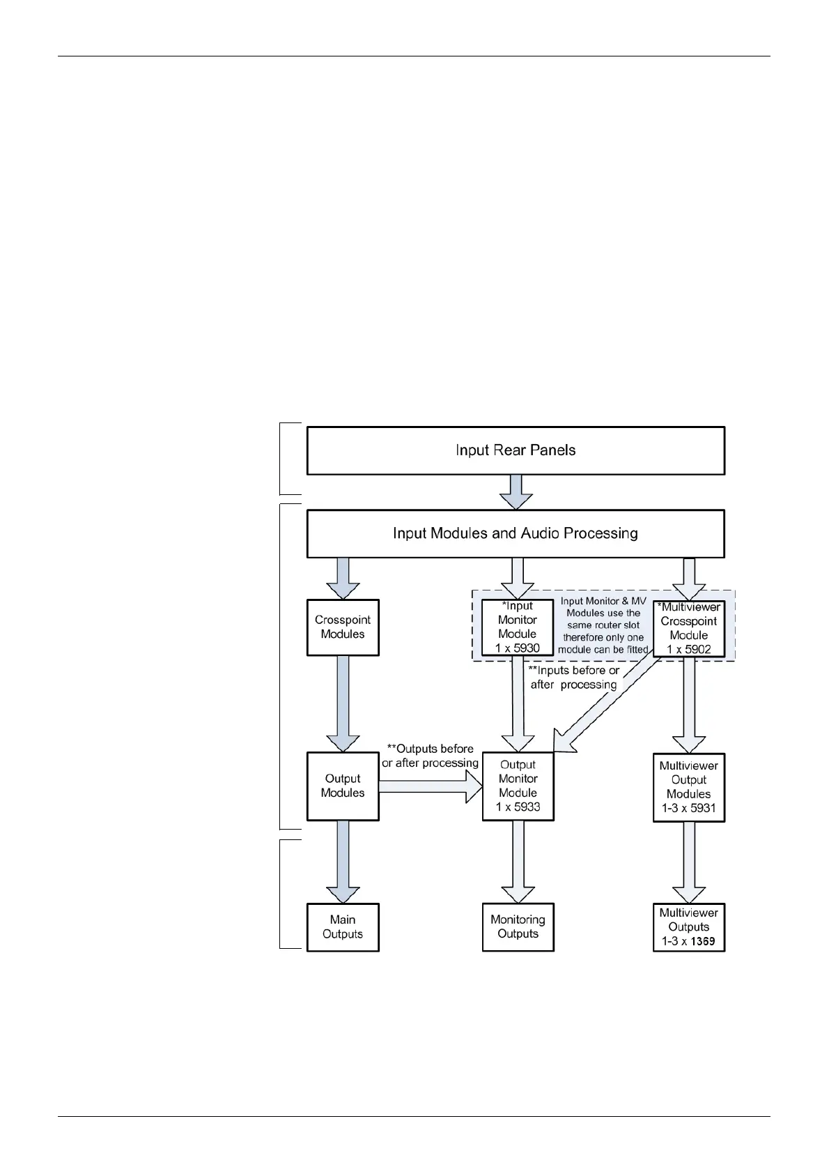
3.9.2 Signal Flow Through the Router
The Sirius 840 routes video and/or audio signals by using the video and audio crosspoint
modules. The Sirius 840 can be fitted with Multiviewer outputs and Input/Output monitoring as
required (Figure 13). Full details of the options are shown sections 13.3.1, 13.4.2, 13.4.3 and
13.4.4
Multiviewer Outputs
If the Multiviewer Crosspoint Module is fitted it receives signals from the input modules after
any processing has been carried out.
Input/Output Monitoring Outputs
If an Input/Output Monitoring Module is fitted each monitoring output can be independently
configured to display either an input or an output signal. Each monitoring output can also be
independently configured to display a signal before or after processing has been applied to it
(processing modules only).
Up to four monitor signals are passed to the BNC connectors on the 1287 Control rear panel
(see section 16.2).
Figure 13 Sirius 840 Signal Flow Diagram
Rear
Mounted
Front
Mounted
Rear
Mounted
*Monitor Input Module (5930) only required if the
Multiviewer Crosspoint Module (5902) is not fitted.
** The “before or after processing”
option is only available for
processing modules

Table of Contents

Other manuals for Sam Sirius 830

Related product manuals