EasyManua.ls Logo

FOR-A HVS-300HS - Optional Configuration

FOR-A HVS-300HS
138 pages
Print Icon
To Next Page IconTo Next Page
To Next Page IconTo Next Page
To Previous Page IconTo Previous Page
To Previous Page IconTo Previous Page
Loading...
12
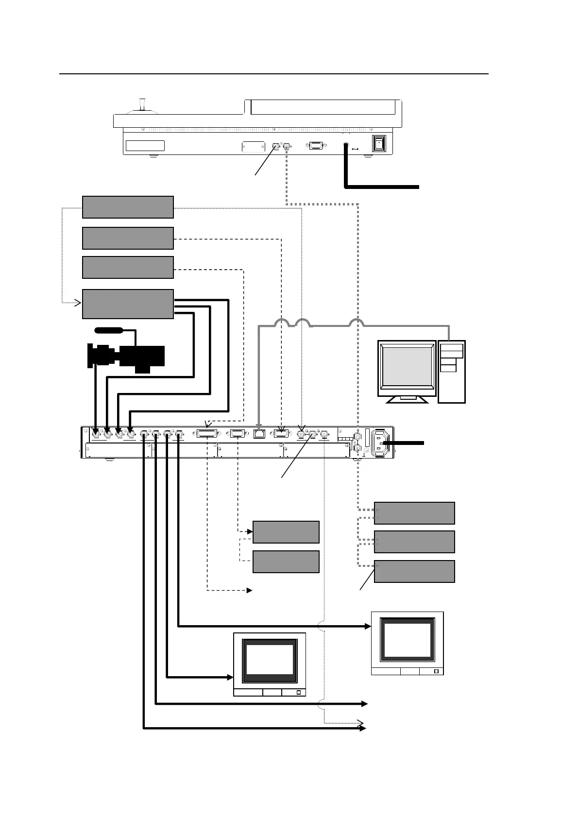
3-2. Optional Configuration
GPI IN/T ALLY OUT RS-422 EDITOR
REF IN
REF OUT
TO O U
4321
SDI INPUT
AU X 2AUX 1PGM 2PGM 1
SDI OUTPUT
AC10 0-240V 50 /60Hz IN
OPTION SLOT
AB DC
S/No.
L
A
N
(
1
0
/1
0
0
B
A
S
E
-T
)
GENLO CK
OFF
POWER
ON
CONTROL
TO MU
S/No.LABEL
DC1 2V IN
PC
Editor
VTR,
Video Server, etc.
GPI Controller
Preview
(AUX1)
A
UX Control box
A
UX Control box
ARCNET (BNC)
HD/SD SDI
HD/SD SDI
HD/SD SDI
HD/SD SDI
HD/SD SDI
ARCNET
ETHERNET
HD/SD SDI
HD/SD SDI
A
UX Control box
Tally Unit
Tally Unit
Multiviewer
(AUX2)
TSG (REF signal)
To other device
GPI OUT
75-ohm termination
75-ohm termination
A
C power
source
A
C Adapter
To other device
(PGM1)
To other device
(PGM2)

Table of Contents

Related product manuals