EasyManua.ls Logo

Harmonic ProView 2900 - Chapter 14 Unit Configuration Menu

Harmonic ProView 2900
237 pages
Print Icon
To Next Page IconTo Next Page
To Next Page IconTo Next Page
To Previous Page IconTo Previous Page
To Previous Page IconTo Previous Page
Loading...
© Harmonic Inc. Manual p/n 101543/Ver 1.0 14-1 ProView 2900 Series/SW Version 1.94
Chapter 14
Unit Configuration Menu
This chapter details the ProView 2900 Unit configuration functions provided to the
ProView 2900 User.
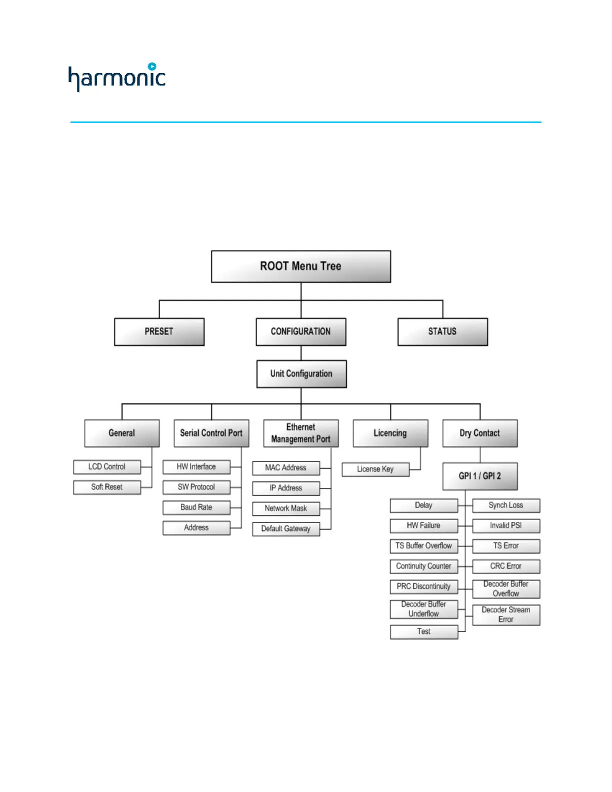
14.1. Unit Configuration Menu Tree
The Unit Configuration menu allows setting general ProView 2900 parameters.
Figure 14-1 displays a tree diagram of the Unit configuration menu.
Figure 14-1: Unit Configuration Menu

Table of Contents

Related product manuals