EasyManua.ls Logo

Mariner 80 - Acceleration Pump Fuel Flow Circuit for Four Cylinder Engines

Default Icon
391 pages
Print Icon
To Next Page IconTo Next Page
To Next Page IconTo Next Page
To Previous Page IconTo Previous Page
To Previous Page IconTo Previous Page
Loading...
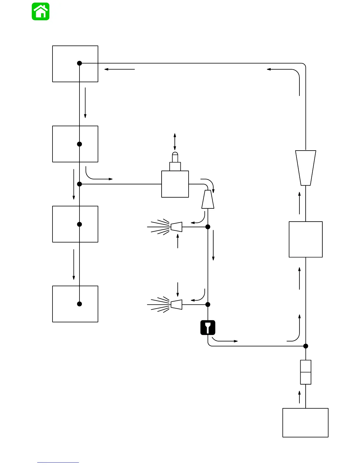
3A-2790-13645--2 495 FUEL SYSTEM AND CARBURETION
Acceleration Pump Fuel Flow Circuit
for Four Cylinder Engines
NOTE:
Fuel pressure values are approximate.
#1
CARB.
#2
CARB.
#3
CARB.
#4
CARB.
+4 .5 PSI
CYL. #3
CYL. #4
SMALL FUEL
FILTER
ACCELERATOR
PUMP
FUEL
PRESSURE
DROP OCCURS
+3 .5 PSI
BRASS RESTRICTOR
(.014” I.D.) LOCATED
INSIDE FUEL LINE
CHECK VALVES
LOCATED IN
CYLINDER BLOCK
TRANSFER PORTS
(UNSEAT AT 11–14 PSI
LARGE
FUEL
FILTER
+5 .0 PSI
–0 .4 PSI
–0 .5 PSI
+5 .0 PSI
FUEL
PUMP
FUEL
TANK
+4.0 PSI
FUEL
CONNECTORS

Table of Contents

Related product manuals