EasyManua.ls Logo

Sam Sirius 830 - Page 327

Default Icon
365 pages
Print Icon
To Next Page IconTo Next Page
To Next Page IconTo Next Page
To Previous Page IconTo Previous Page
To Previous Page IconTo Previous Page
Loading...
Sirius 800 Series User Manual Output Modules Modules No Longer Supplied With New Systems C.4
Iss 5 Rev 7 Page 327 © 2017 SAM
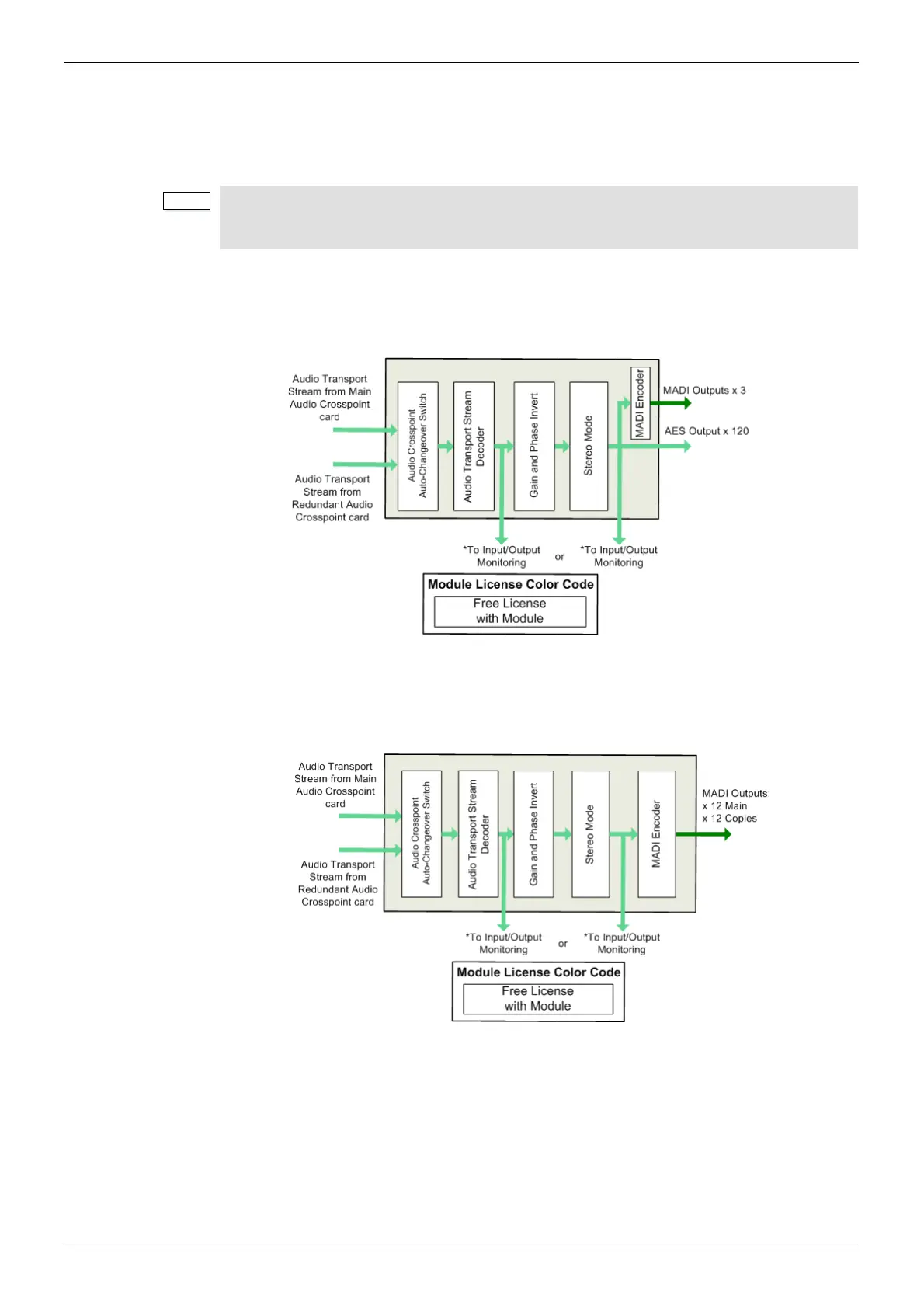
C.4.1.5 Audio Processing on the Output Module
The 4925 audio output module can manipulate the audio channels received from the audio
crosspoint before outputting them. This makes it possible to manipulate the audio output
channels within the router.
Audio processing is controlled from Workbench, RollCall or RollPod panels.
Figure 208 and Figure 209 shows the order that the processing is applied to the audio
signals.
Note:
The audio processing functions allow gain control, phase invert and stereo mode (left/right
swap, left both, right both or mono mix). The audio processing is standard for each audio
module.
Figure 208 Audio Channel Processing Block Diagram (AES Rear Panel)
Figure 209 Audio Channel Processing Block Diagram (MADI Rear Panel)
*Input/Output Monitoring selected from either the input or the output of the module
(pre or post processing). See section 5.6.3 for details on how to configure this using
the router Door screen.
*Input/Output Monitoring selected from either the input or the output of the module
(pre or post processing). See section 5.6.3 for details on how to configure this using
the router Door screen.

Table of Contents

Other manuals for Sam Sirius 830

Related product manuals