EasyManua.ls Logo

Comau C3G Plus - User Inputs;Outputs

Comau C3G Plus
266 pages
Print Icon
To Next Page IconTo Next Page
To Next Page IconTo Next Page
To Previous Page IconTo Previous Page
To Previous Page IconTo Previous Page
Loading...
User Inputs/Outputs
C3G Plus MAINTENANCE
04/0799 7-13
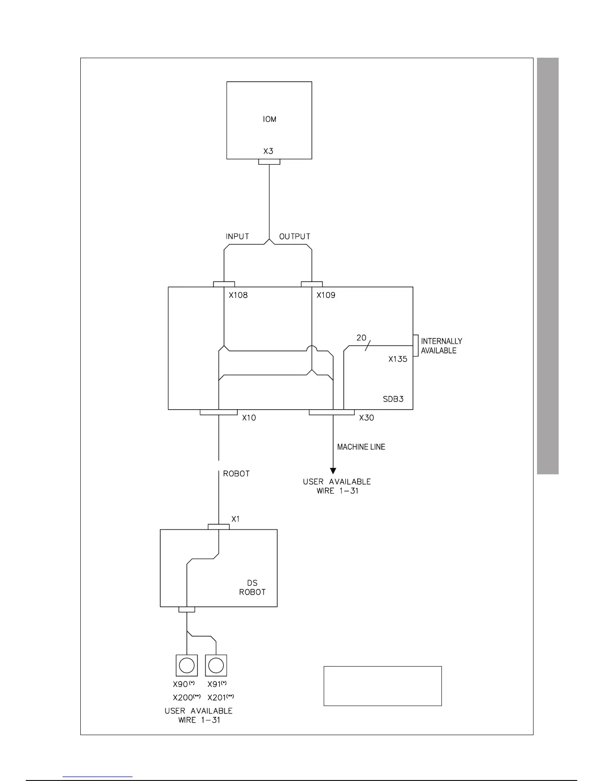
FUNCTIONAL LAYOUTS C3G Plus sdlp - sdmp - sdhp VERSIONS
(*) excluded SMART H4
(**) for SMART H4

Table of Contents