EasyManua.ls Logo

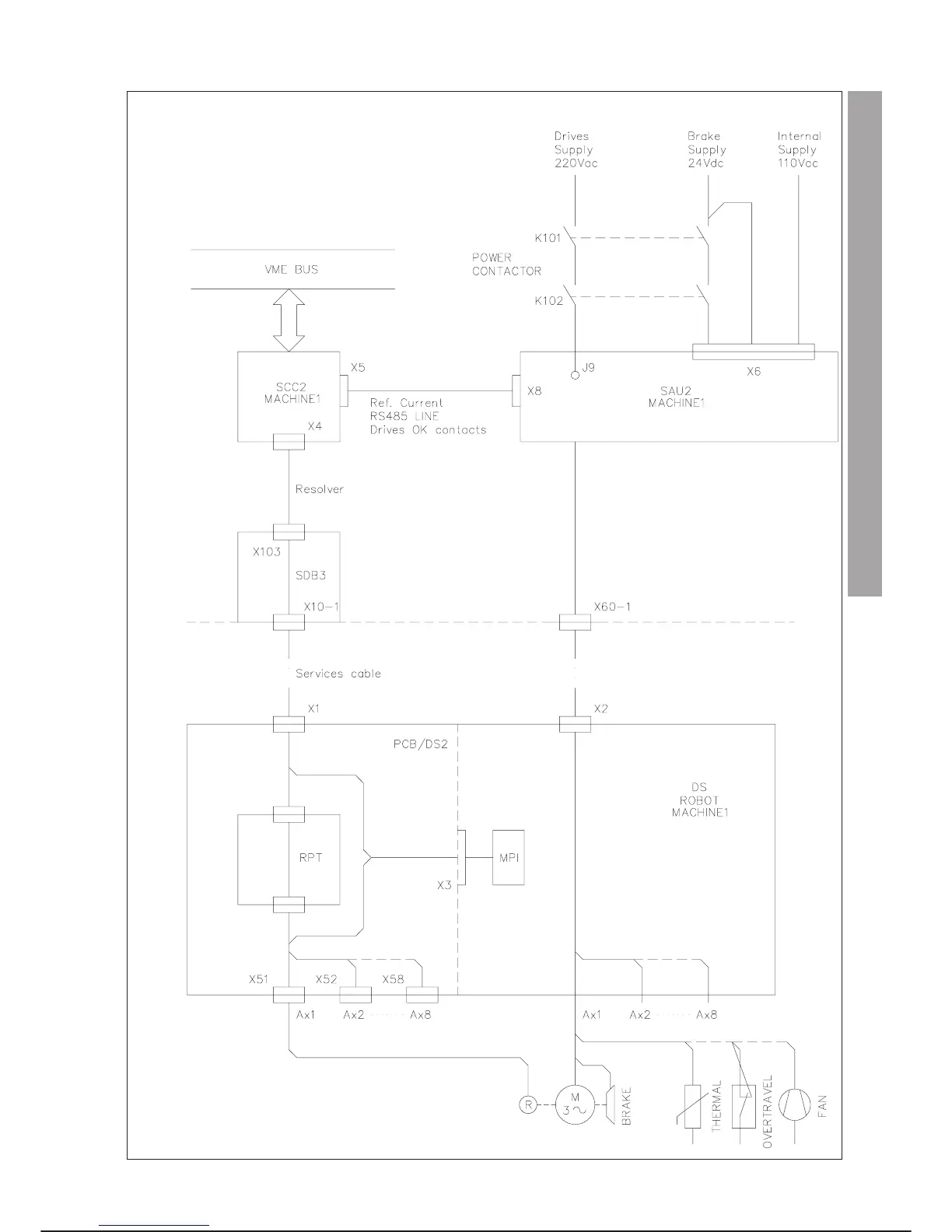
Comau C3G Plus - Machine 1 Axes Control Circuit

Comau C3G Plus
266 pages
Print Icon
To Next Page IconTo Next Page
To Next Page IconTo Next Page
To Previous Page IconTo Previous Page
To Previous Page IconTo Previous Page
Loading...
Machine 1 Axes Control Circuit
C3G Plus MAINTENANCE
01/0498 7-17
FUNCTIONAL LAYOUTS C3G Plus ddmp VERSIONS

Table of Contents