EasyManua.ls Logo

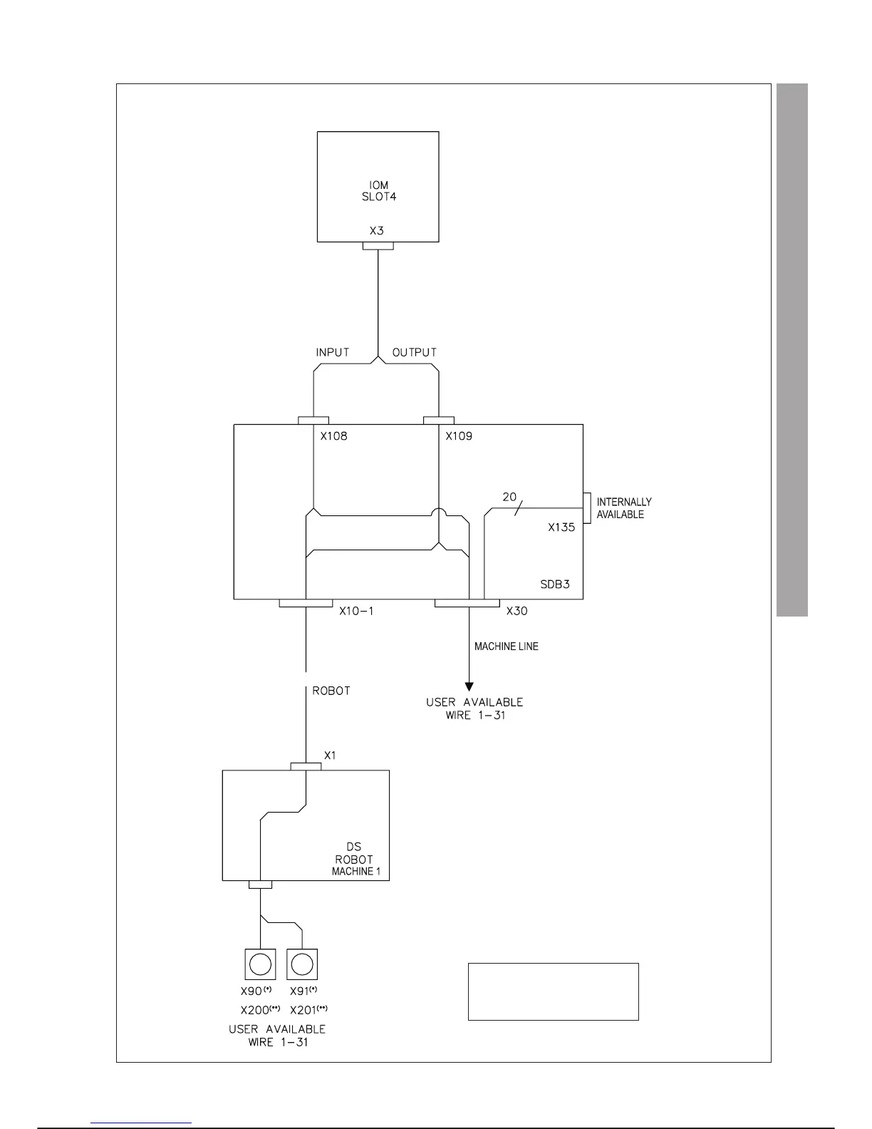
Comau C3G Plus - User Input;Output IOM Slot 4

Comau C3G Plus
266 pages
Print Icon
To Next Page IconTo Next Page
To Next Page IconTo Next Page
To Previous Page IconTo Previous Page
To Previous Page IconTo Previous Page
Loading...
User Input/Output IOM Slot 4
C3G Plus MAINTENANCE
04/0799 7-23
FUNCTIONAL LAYOUTS C3G Plus ddmp- DDHP VERSIONS
(*) excluded SMART H4
(**) for SMART H4

Table of Contents