EasyManua.ls Logo

Comau C3G Plus - Page 35

Comau C3G Plus
266 pages
Print Icon
To Next Page IconTo Next Page
To Next Page IconTo Next Page
To Previous Page IconTo Previous Page
To Previous Page IconTo Previous Page
Loading...
C3G Plus INSTALLATION
08/0702 2-9
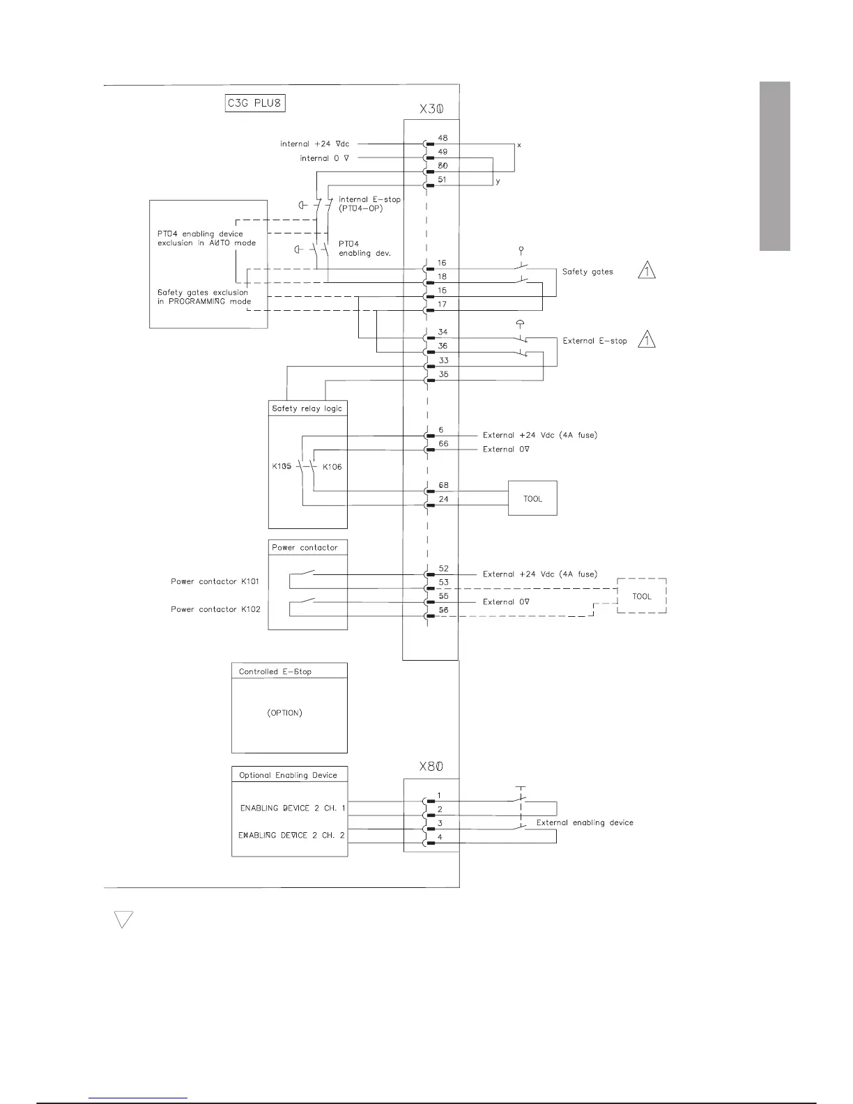
If Controller Stop Module C3G-CSM is provided as standard on control unit with 16,5 KVA
power and optional on control unit with 7 KVA power, in AUTO LOCAL and AUTO REMOTE
states, an emergency stop and/or opening of the safety gates causes controlled stopping of
the robot (EN 60204-1), category 1 stop). In this way, power is cut off (opening of the power
contactor) after 1 second. In PROGR. programming status, the power is cut off immediately
(EN 60204-1, category 0 stop). These times must be taken into account when installing the
protective barriers in particular if light curtains are used.
1
INSTALLATION 7.

Table of Contents