EasyManua.ls Logo

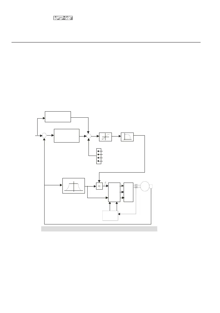
Delta VFD-VE - When Pr.00-10 Is Set to 3, FOCPG - Control Diagram

Delta VFD-VE
315 pages
Print Icon
To Next Page IconTo Next Page
To Next Page IconTo Next Page
To Previous Page IconTo Previous Page
To Previous Page IconTo Previous Page
Loading...
Chapter 4 Parameters
4-54
2 Sensorless vector control (SVC)
3 FOC vector control + Encoder (FOCPG)
4 Torque control + Encoder (TQCPG)
This parameter determines the control method of the AC motor drive:
Setting 0: user can design V/f ratio by requirement and control multiple motors
simultaneously.
Setting 1: User can use PG card with Encoder to do close-loop speed control.
Setting 2: To have optimal control characteristic by auto-tuning.
Setting 3: To increase torque and control speed precisely. (1:1000)
Setting 4: To increase accuracy for torque control.
When Pr.00-10 is set to 3, FOCPG control diagram is shown as follows.
IGBT
&
PWM
M
07-27
Tq Bi as
10-09
Encoder
10-00
10-01
01-01
01-02
05-01
~
05-09
00-20
+
-
+
+
current
limit
current
measure
actual frequency
current feedback
tor que limit
no offset
by analog input (Pr.03-00)
tor que offset setting (Pr. 07-28)
controlled by external terminals (Pr.07-29 to Pr.07-31)
flux weakening curve
Control Diagram for the Vector + Torque
07-32~07-35
ASR
Pr.11-00 Bit 0=0
10-04~10-07,
10-2 1 ~10-2 2
Pr.11-00 Bit 0=1
11-0 2 ~11-0 4 ,
11-1 0 ~11-11
11-10
Speed Feed
Forward Gain
+
lq
command
ld
command

Table of Contents

Related product manuals