EasyManua.ls Logo

Delta VFD-VE - 2:Line Speed Closed-Loop, Speed Mode

Delta VFD-VE
315 pages
Print Icon
To Next Page IconTo Next Page
To Next Page IconTo Next Page
To Previous Page IconTo Previous Page
To Previous Page IconTo Previous Page
Loading...
Chapter 4 Parameters
4-141
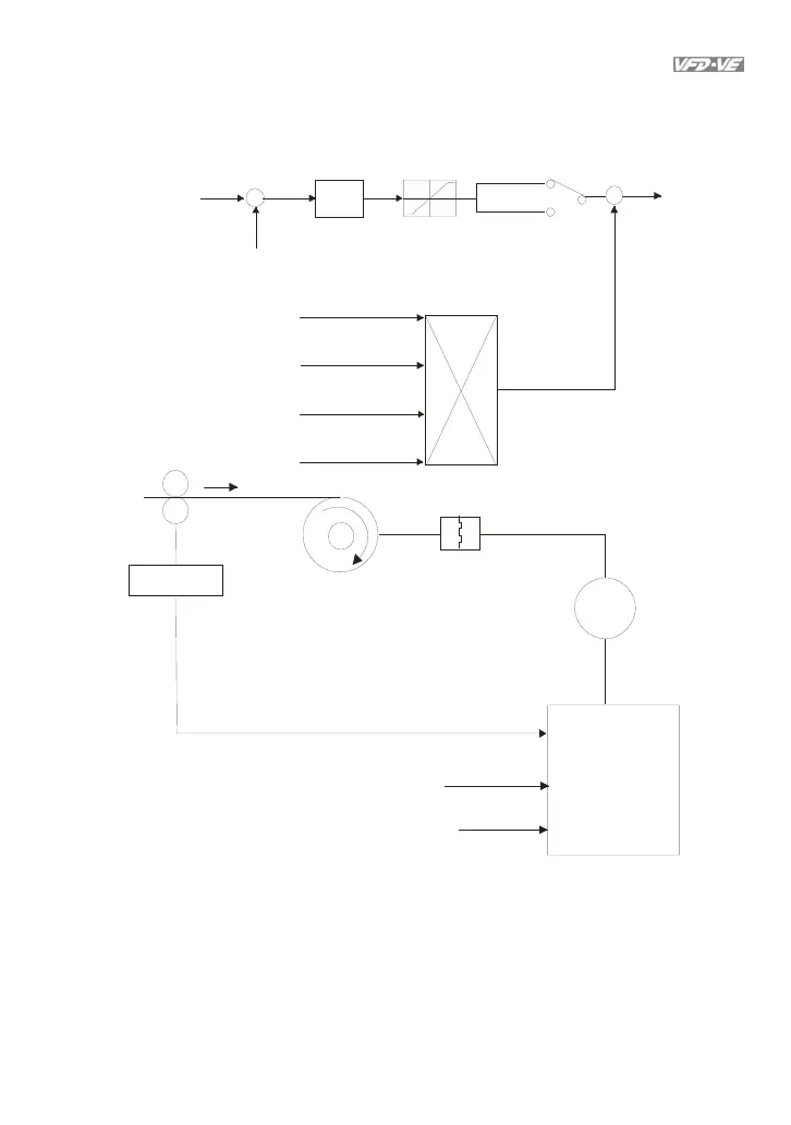
2:Line speed closed-loop, speed mode
08-42
08-25=2,08-26
08-27=1
+
+
08-36
+
-
08-23 or 08-24
08-27=1
PI
08-29~08-30
08-32~08-33
08-35=0 *1
08-35=1 *-1
Line speed command
08-25=2, 08-26
line speed feedback
PID output frequency
frequency
command
master frequency
mechanical gear A or B
reel diameter
line speed command
line speed feedback
08-42
Encoder
PG2
A
B
Motor
08-27=1
drive
line speed feedback
line speed command
AI or
communication
sourc e of r eel diameter
Gear ratio
A:B

Table of Contents

Related product manuals