EasyManua.ls Logo

Tektronix Keithley 4200A-SCS - GPIB Connections

Tektronix Keithley 4200A-SCS
324 pages
Print Icon
To Next Page IconTo Next Page
To Next Page IconTo Next Page
To Previous Page IconTo Previous Page
To Previous Page IconTo Previous Page
Loading...
Model 4200A-SCS Prober and External Instrument Control Section 5: Using a Keysight 4284/4980A LCR Meter
4200A-913-01 Rev. A December 2020 5-5
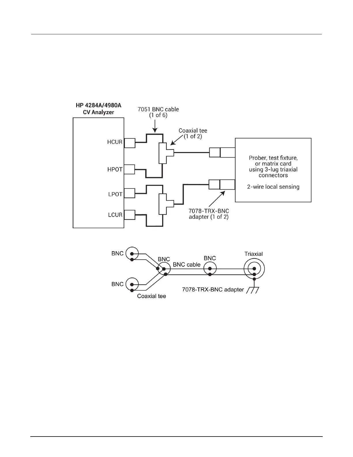
2-wire remote sensing
For 2-wire local sense connections, coaxial tees are required to adapt dual BNC cables to single BNC
cables, as shown in the following figure.
Figure 74: 2-wire local sense connections to equipment using triaxial connectors
Figure 75: Equivalent circuit
GPIB connections
The 4200A-SCS controls the Model 4284A or 4980A through the General Purpose Interface Bus
(GPIB). Use the Keithley 7007-1 or 7007-2 GPIB cable to connect the GPIB port of the Model 4284A
or 4980A to the GPIB port of the 4200A-SCS.

Table of Contents

Other manuals for Tektronix Keithley 4200A-SCS

Related product manuals