EasyManua.ls Logo

Teledyne 100E - Electronic System Architecture

Teledyne 100E
258 pages
Print Icon
To Next Page IconTo Next Page
To Next Page IconTo Next Page
To Previous Page IconTo Previous Page
To Previous Page IconTo Previous Page
Loading...
Theory Of Operation Model 100E Instruction Manual
176 045150102 Rev XB1
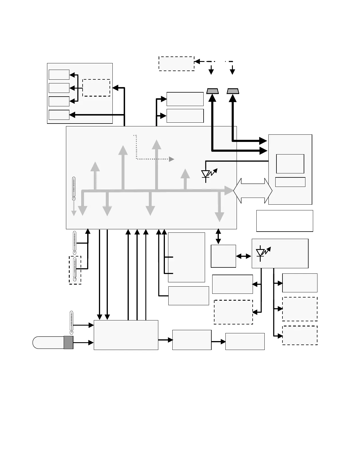
10.4. Electronic Operation
Pneumatic
Sensor
Board
Sample
Pressure
Sensor
Sample Flow
Sensor
Analog Outputs
Status Outputs:
1 – 8
Control Inputs:
1 – 6
PC 104
CPU Card
Disk On
Chip
Flash Chip
RS–232
ONLY
RS–232 or RS–485
Power-Up
Circuit
I
2
C Bus
Analog
Sensor Inputs
Box
Temp
Thermistor
Interface
SAMPLE
CHAMBER
TEMPERATURE
PMT
Temperature
Sensor
A1
A2
A3
Optional
4-20 mA
MOTHER
BOARD
A/D
Converter
(V/F)
PC 104
Bus
External
Digital I/O)
COMM B
Female
Analog
Outputs
(D/A)
Keybd
&
Display
RELAY
BOARD
I
2
C Status
LED
PUMP
(Externally Powered)
A4
COMM A
Male
CPU
STATUS
LED
IZS PERM-TUBE
TEMPERATURE
Shutter
control
Sample Cal
Valve
Option
IZS Valve
Option
Reaction Cell
Heater
IZS Option
Permeation
Tube Heater
ETHERNET
I/O OPTION
PMT TEC
PMT
TEC Drive
PCA
Internal
Digital I/O
ELECTRIC TEST CONTROL
OPTIC TEST CONTROL
PMT OUTPUT (
PMT DET
)
or
HIGH VOLTAGE POWER SUPPLY LEVEL
PMT TEMPERATURE
PMT
PREAMP PCA
UV Reference
Detector
Figure 10-10: M100E Electronic Block Diagram

Table of Contents

Related product manuals