EasyManua.ls Logo

Teledyne 100E - Figure 7-3: Setup for Manual Calibration Check with Z;S Valve or IZS Option; Manual Calibration Checks with IZS or Zero;Span Valves

Teledyne 100E
258 pages
Print Icon
To Next Page IconTo Next Page
To Next Page IconTo Next Page
To Previous Page IconTo Previous Page
To Previous Page IconTo Previous Page
Loading...
Calibration Procedures Model 100E Instruction Manual
136 045150102 Rev XB1
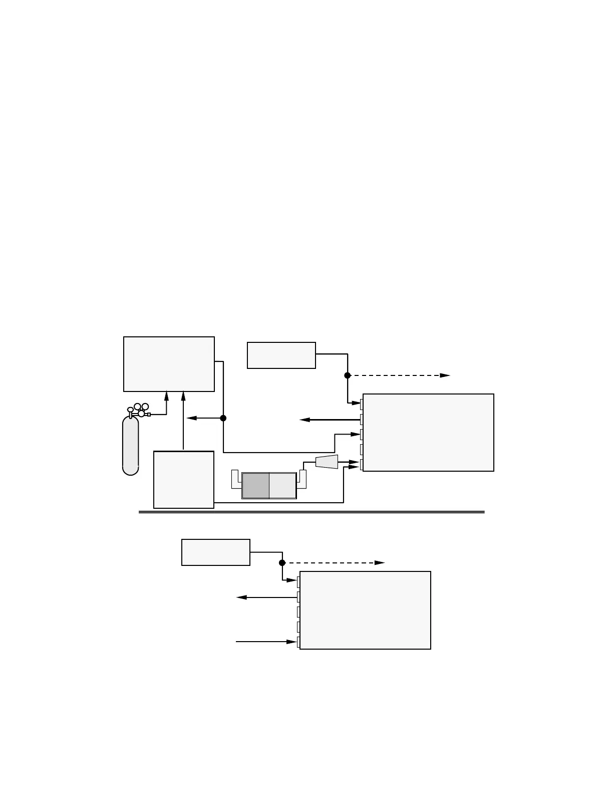
7.6. Manual Calibration Checks with IZS or Zero/Span
Valves
Zero and span checks using the zero/span valve or IZS option are similar to that
described in Section 7.3, except:
On units with an IZS option installed, zero air and span gas are supplied to the
analyzer through the zero gas inlet and from ambient air.
On units with a zero/span valve option installed, zero air and span gas are
supplied to the analyzer through the zero gas and span gas inlets from two
different sources.
The zero and calibration operations are initiated directly and independently with
dedicated keys CALZ and CALS.
To perform a manual calibration check of an analyzer with a zero/span valve or IZS
Option installed, use the following method
STEP ONE: Connect the sources of Zero Air and Span Gas as shown below.
External Zero
Air Scrubber
Filter
MODEL 701
Zero Air
Generator
Source of
SAMPLE Gas
VENT if input is pressurized
Zero
/
S
p
an Valves – O
p
tion 50
MODEL 700
Gas Dilution Calibrator
(with O
3
generator option)
VENT
MODEL
100E
Sam
p
le
Zero Air
Exhaust
S
p
an
Source of
SAMPLE Gas
VENT if input is pressurized
Internal Zero/Span Option (IZS) – Option 51
MODEL
100E
Sam
p
le
Zero Air
Exhaust
S
p
an
Calibrated
SO
2
gas
(At high
concentration)
Ambient
Air
Figure 7-3: Setup for Manual Calibration Check with Z/S Valve or IZS Option

Table of Contents

Related product manuals