EasyManua.ls Logo

Teledyne 100E - Figure A-1: Basic Sample Display Menu

Teledyne 100E
258 pages
Print Icon
To Next Page IconTo Next Page
To Next Page IconTo Next Page
To Previous Page IconTo Previous Page
To Previous Page IconTo Previous Page
Loading...
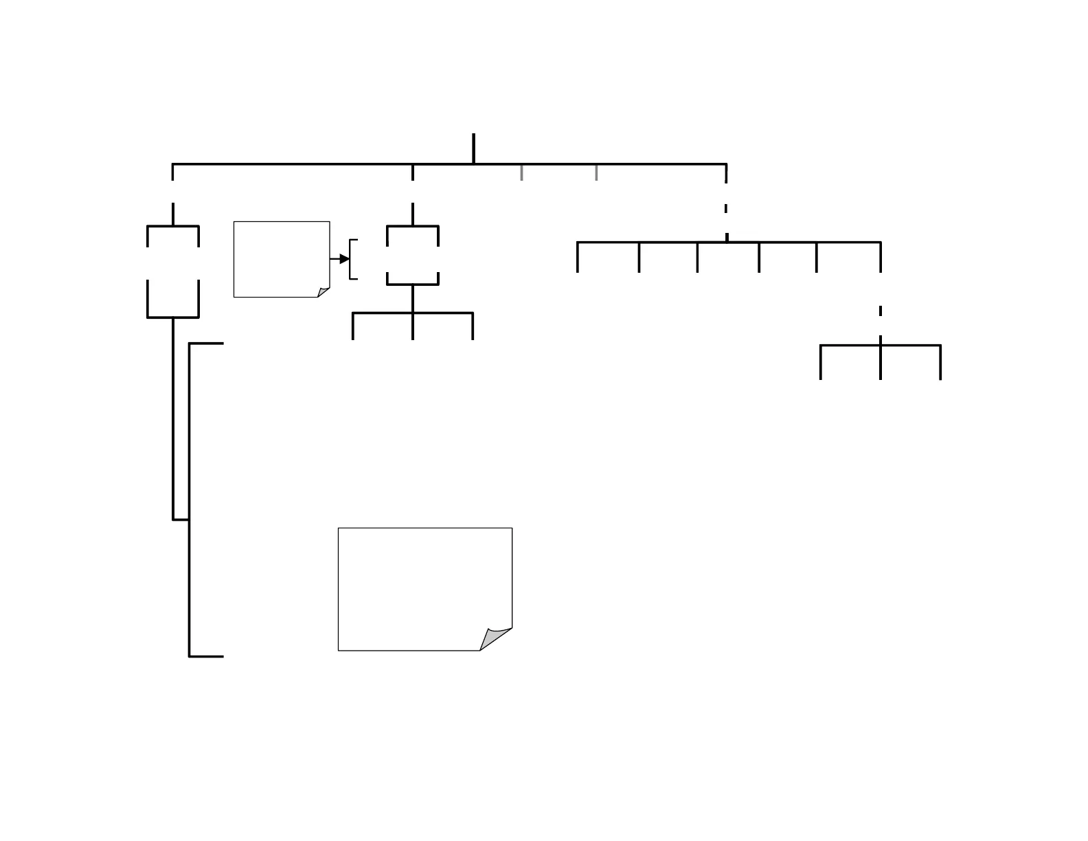
APPENDIX A-1: M100E Software Menu Trees, Revision B.3 Model 100E Instruction Manual
224 045150110 Rev B.3
APPENDIX A-1: M100E Software Menu Trees, Revision B.3
ZERO SPAN CONC
COMM
DIAG
SAMPLE
<TST TST>
SETUP
RANGE
STABIL
PRES
SAMP FL
PMT
NORM PMT
UV LAMP
LAMP RATIO
STR. LGT
DARK PMT
DARK LAMP
SLOPE
OFFSET
HVPS
RCELL TEMP
BOX TEMP
PMT TEMP
IZS TEMP
1
TEST
2
TIME
CFG
DAS
RANG PASS CLK MORE
VARS
(Secondary Setup Menu)
(
Primary Setup Menu)
Only appear if
reporting range
is set for
AUTO range
mode.
LOW
HIGH
CAL MSG
1,2
TEST
1
CLR
1,3
TEST FUNCTIONS
Viewable by user while
instrument is in
SAMPLE Mode
(see Section 6.2.1)
1
Only appears when warning messages are activated
(see Section 6.2.2)
2
Press this key to cycle through list of active warning
messages.
3
Press this key to clear/erase the warning message
currently displayed
Figure A-1: Basic Sample Display Menu

Table of Contents

Related product manuals