EasyManua.ls Logo

Tormach 1500MX - Y-, and Z-Axis Drives (Page 6)

Tormach 1500MX
288 pages
Print Icon
To Next Page IconTo Next Page
To Next Page IconTo Next Page
To Previous Page IconTo Previous Page
To Previous Page IconTo Previous Page
Loading...
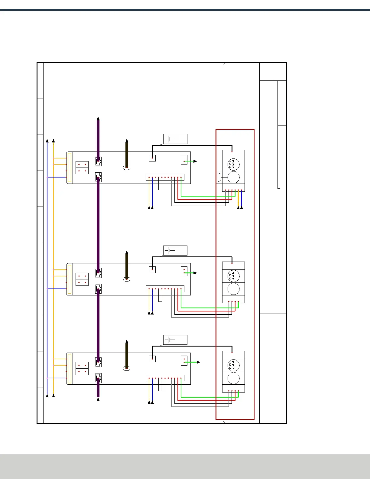
13.5 X-, Y-, AND Z-AXIS DRIVES (PAGE 6)
REVISION
LOCATION:
Document realized with version :
CONTRACT:
PAGE
1 2 3 4 5 6 7 8 9 10
06
+L1 Electrical Panel
Machine Schematic
13
2022.0.1.24
Tormach, Inc
4009 Felland Rd Ste 116
Madison, WI
User data 1 User data 2
XYZ Axis Drives
XYZ Axis Drives
CN1
L1
L2
U
V
W
CN2
1
IN OUT
1 2
3 4
GND
GND
PE
-DR2
51259
L3
P
D
C
N
CN1
L1
L2
U
V
W
CN2
1
IN OUT
1 2
3 4
GND
GND
PE
-DR3
51259
L3
P
D
C
N
CN1
L1
L2
U
V
W
CN2
1
IN OUT
1 2
3 4
GND
PE
-DR4
51259
L3
P
D
C
N
Motor
3~ Encoder
U
V
W
PE
CN2
51810
-M2
Motor
3~ Encoder
U
V
W
PE
CN2
51810
-M3
Motor
3~ Encoder
U
V
W
PE
CN2
BK+
BK-
51258
-M4
1034
1038/N
1035
1039/N
1036
1040/N
2004
2005
2006
2007
2008
2009
2010
2011
2012
GND9
GND11
GND13
P2 - COL10 P2 - COL10 P2 - COL10
P2 - COL10 P2 - COL10 P2 - COL10
GND12GND10GND8
4106
ENC-47 ENC-48 ENC-49
3.6V
-B2
51337
3.6V
-B3
51337
3.6V
-B4
51337
P10 - COL4
P10 - COL4
P10 - COL4
DATA-2 DATA-4 DATA-4 DATA-6 DATA-6 DATA-8
P7 - COL3P5 - COL5
IO-4 IO-4 IO-5 IO-5 IO-7 IO-7
P8 - COL2 P8 - COL3 P8 - COL4
4089
P8 - COL10
P8 - COL10
-XS18
COM
24V
STO1
STO2
51348
4135, 4117
4134, 4117
4110, 4112
-XS19
COM
24V
STO1
STO2
51348
4136, 4122
4135, 4122
4110, 4111
-XS20
COM
24V
STO1
STO2
51348
4132, 4124
4136, 4124
4111, 4113
4132
4113
4134
4112
P5 - COL5
P5 - COL5
P7 - COL3
P7 - COL3
+L6 - Machine Frame
Assembled battery
and box PN: 52245
Assembled battery
and box PN: 52245
Assembled battery
and box PN: 52245
©Tormach® 2024
Specifications subject to change without notice.
Page 280 UM10811: 1500MX Operator's Manual (Version 0424A)
For the most recent version, see tormach.com/support
13: ELECTRICAL SCHEMATICS

Table of Contents

Related product manuals