EasyManua.ls Logo

Tripp Lite B092-016 - Firewall & Forwarding

Tripp Lite B092-016
257 pages
Print Icon
To Next Page IconTo Next Page
To Next Page IconTo Next Page
To Previous Page IconTo Previous Page
To Previous Page IconTo Previous Page
Loading...
76
Chapter 5: Firewall, Failover and Out-of-Band
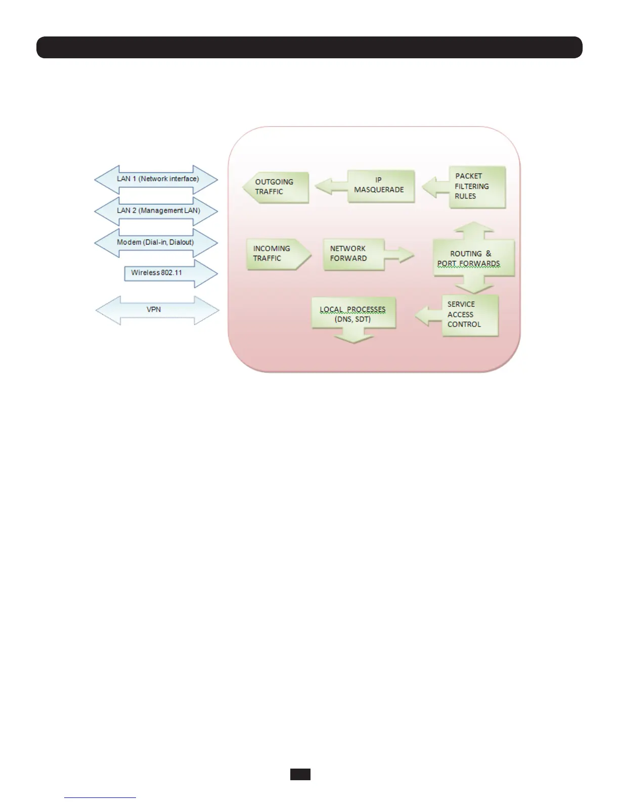
5.5 Firewall & Forwarding
ConsoleServersprovidebasicrewalledrouting,NAT(NetworkAddressTranslation),packetlteringandportforwarding
support on all network interfaces.
5.5.1 Configuring network forwarding and IP masquerading
To use a Console Server as an Internet or external network gateway requires establishing an external network connection and
then setting up forwarding and masquerading.
Note: Network forwarding allows the network packets on one network interface (i.e. LAN1/ eth0) to be forwarded to another
network interface (i.e. LAN2/eth1 or dial-out/cellular) so that locally networked devices can connect to IP through the Console
Server to devices on remote networks. IP masquerading is used to allow all the devices on your local private network to hide
behind and share the one public IP address when connecting to a public network. This type of translation is only used for
connections originating within the private network destined for the outside public network, and each outbound connection is
maintained by using a different source IP port number.
Bydefault,allConsoleServermodelsareconguredsothattheywillnotroutetrafcbetweennetworks.TousetheConsole
ServerasanInternetorexternalnetworkgateway,forwardingmustbeenabledsothattrafccanberoutedfromtheinternal
network to the Internet/external network:
• NavigatetotheSystem: Firewallpage,andthenclickontheForwarding &Masquerading tab

Table of Contents

Other manuals for Tripp Lite B092-016

Related product manuals