EasyManua.ls Logo

CipherLab 1663 Series - Read a Setup Barcode; Configure Parameters

CipherLab 1663 Series
235 pages
Print Icon
To Next Page IconTo Next Page
To Next Page IconTo Next Page
To Previous Page IconTo Previous Page
To Previous Page IconTo Previous Page
Loading...
13
Update
Quick
Start
READ A SETUP BARCODE
CONFIGURE PARAMETERS
For m ost of the scanner paramet ers, only one read is required to set t hem t o new values.
The scanner will respond with t wo beeps (low-high tone) when each param et er is set
successfully. Refer t o
Create One- Scan Set up Barcodes.
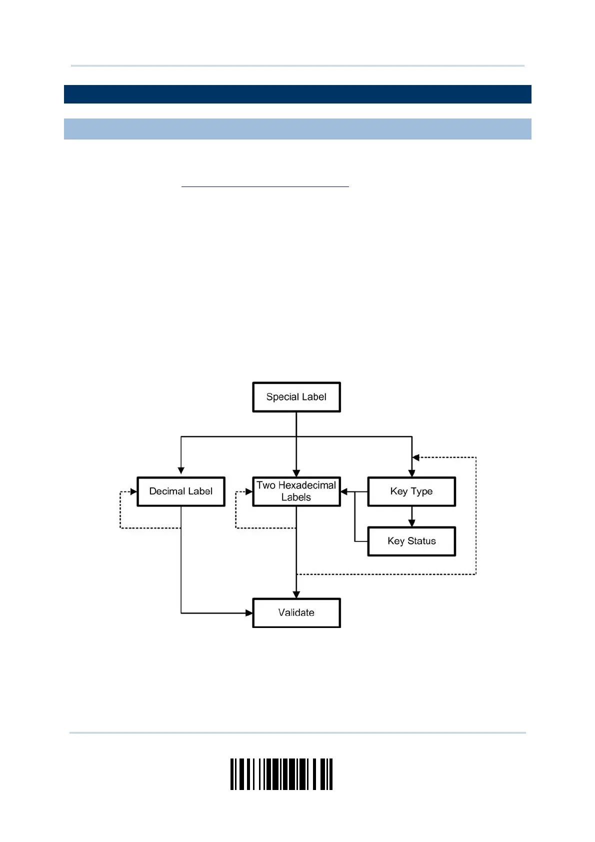
But for a number of special param et ers, m ult iple reads are required to com plet e the
sett ing. I n this case, t he scanner will respond wit h a short beep t o indicate it needs to
read m ore setup barcodes. These special param et ers m ay require reading one or m ore
setup barcodes, such as:
Num eric barcodes, say, for keyboard type, int er- character delay, lengt h qualificat ion
Hexadecim al barcodes, say, for character strings as prefix, suffix, et c.
When Bluet ooth
®
HIDor “USB HIDis configured for interface, Key Type and Key
St atus will t hen becom e applicable. Decide whether to change key st atus when
Norm al Key is selected for Key Type.
To com plete t he configurat ion of t hese special param eters, it requires reading the
Validate barcode, and the scanner will respond wit h t wo beeps ( low- high tone) to
indicat e the input values are validated.

Table of Contents

Related product manuals